HOME   LIST
‹–   –›

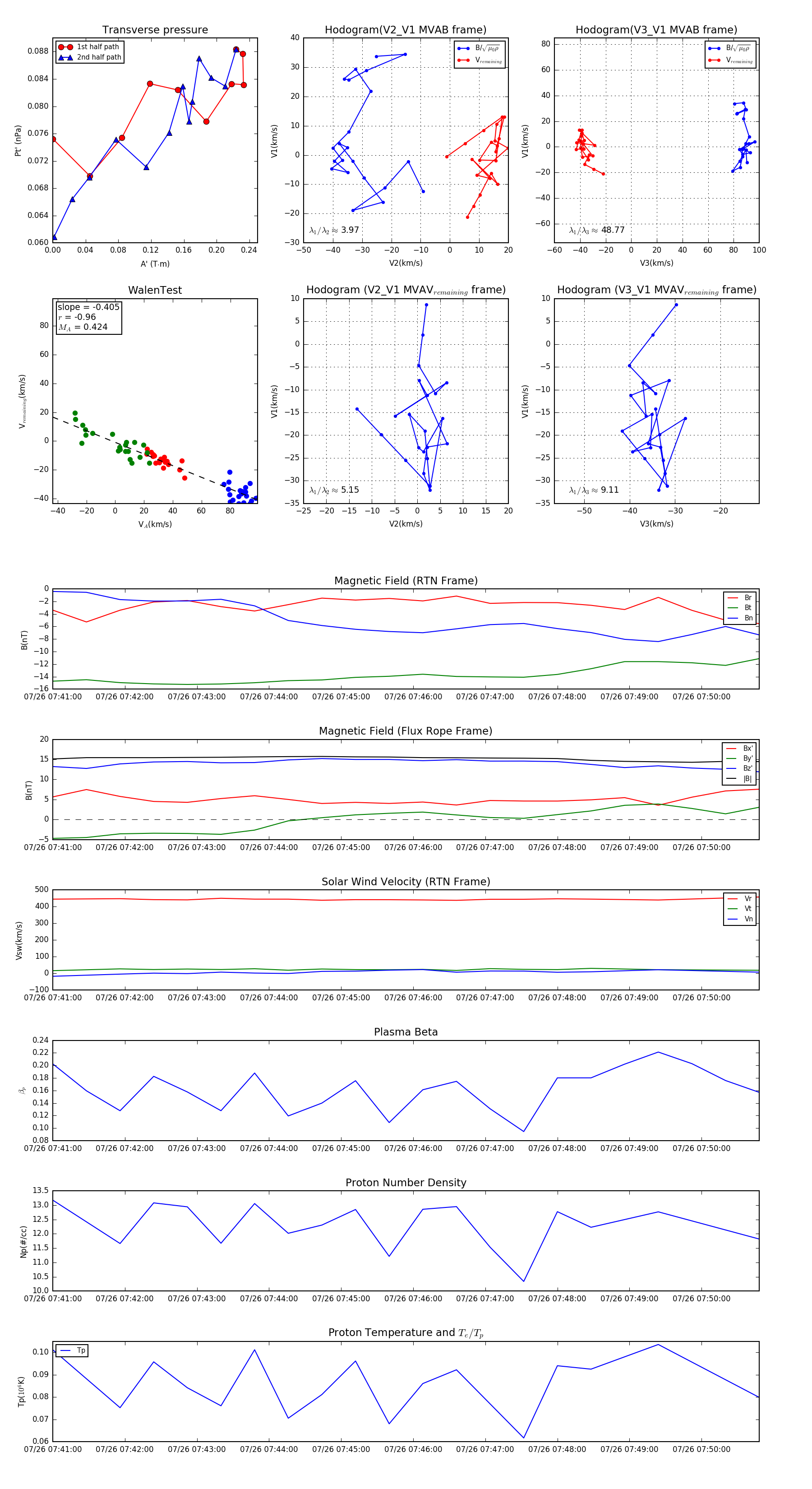
Flux Rope in 2024

Flux Rope Event 2024-07-26 07:41:00 ~ 2024-07-26 07:50:48 (589 seconds)


plot