HOME   LIST
‹–   –›

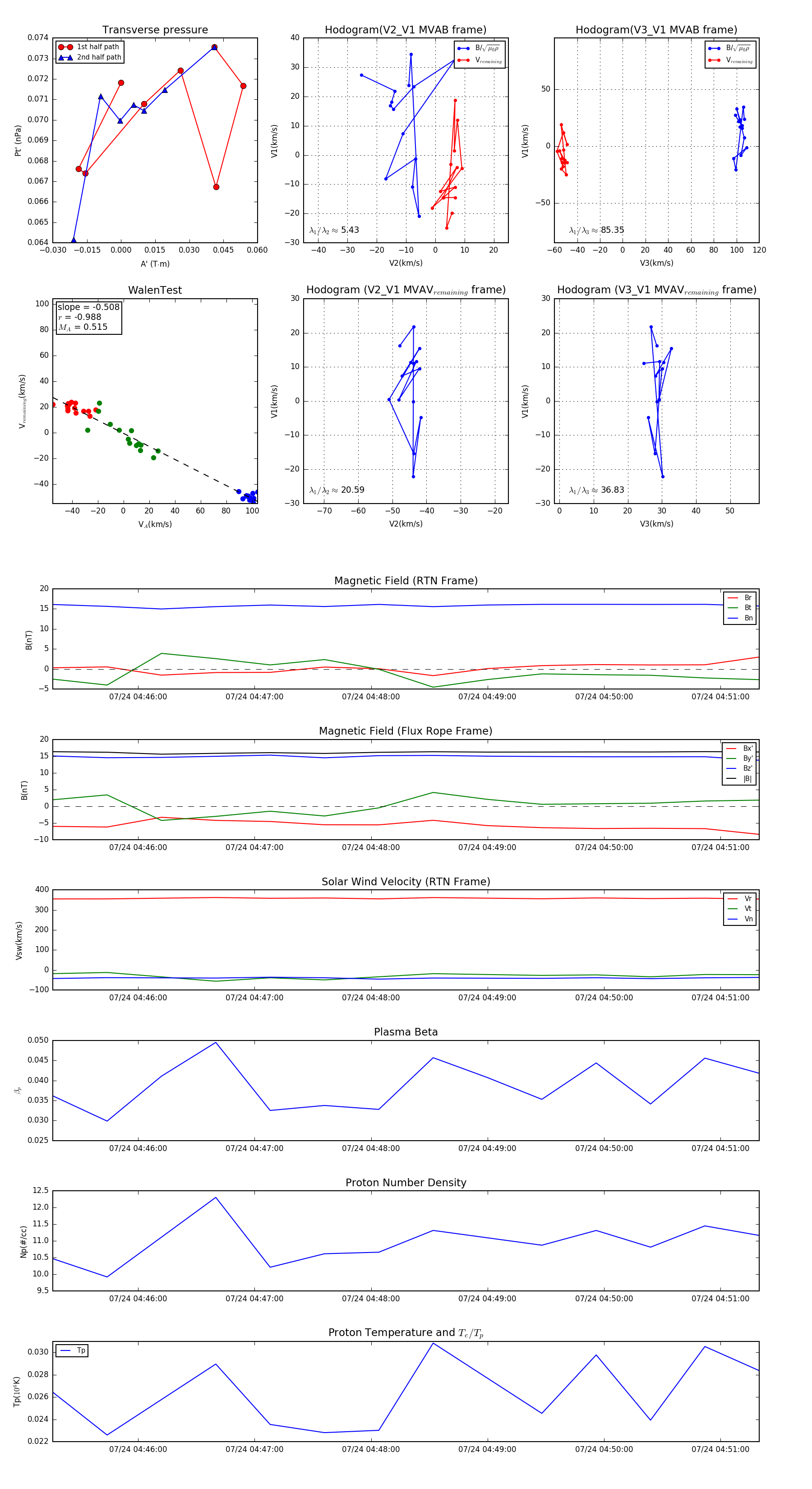
Flux Rope in 2024

Flux Rope Event 2024-07-24 04:45:16 ~ 2024-07-24 04:51:20 (365 seconds)


plot