HOME   LIST
‹–   –›

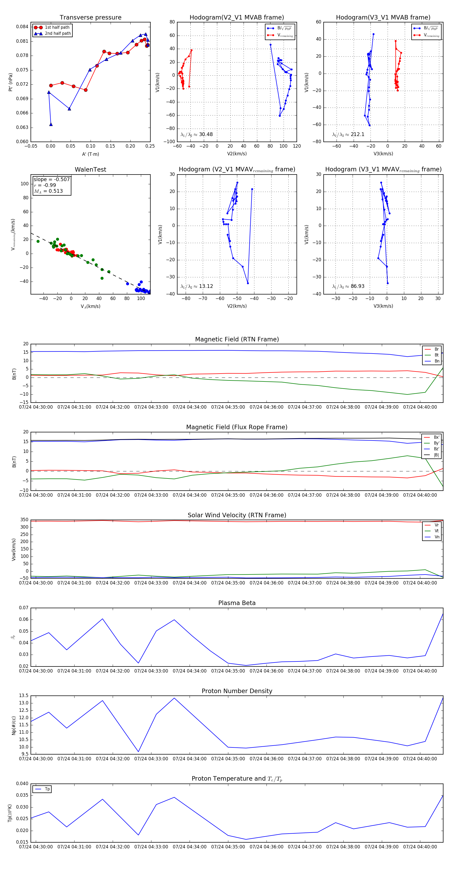
Flux Rope in 2024

Flux Rope Event 2024-07-24 04:29:52 ~ 2024-07-24 04:40:36 (645 seconds)


plot