HOME   LIST
‹–   –›

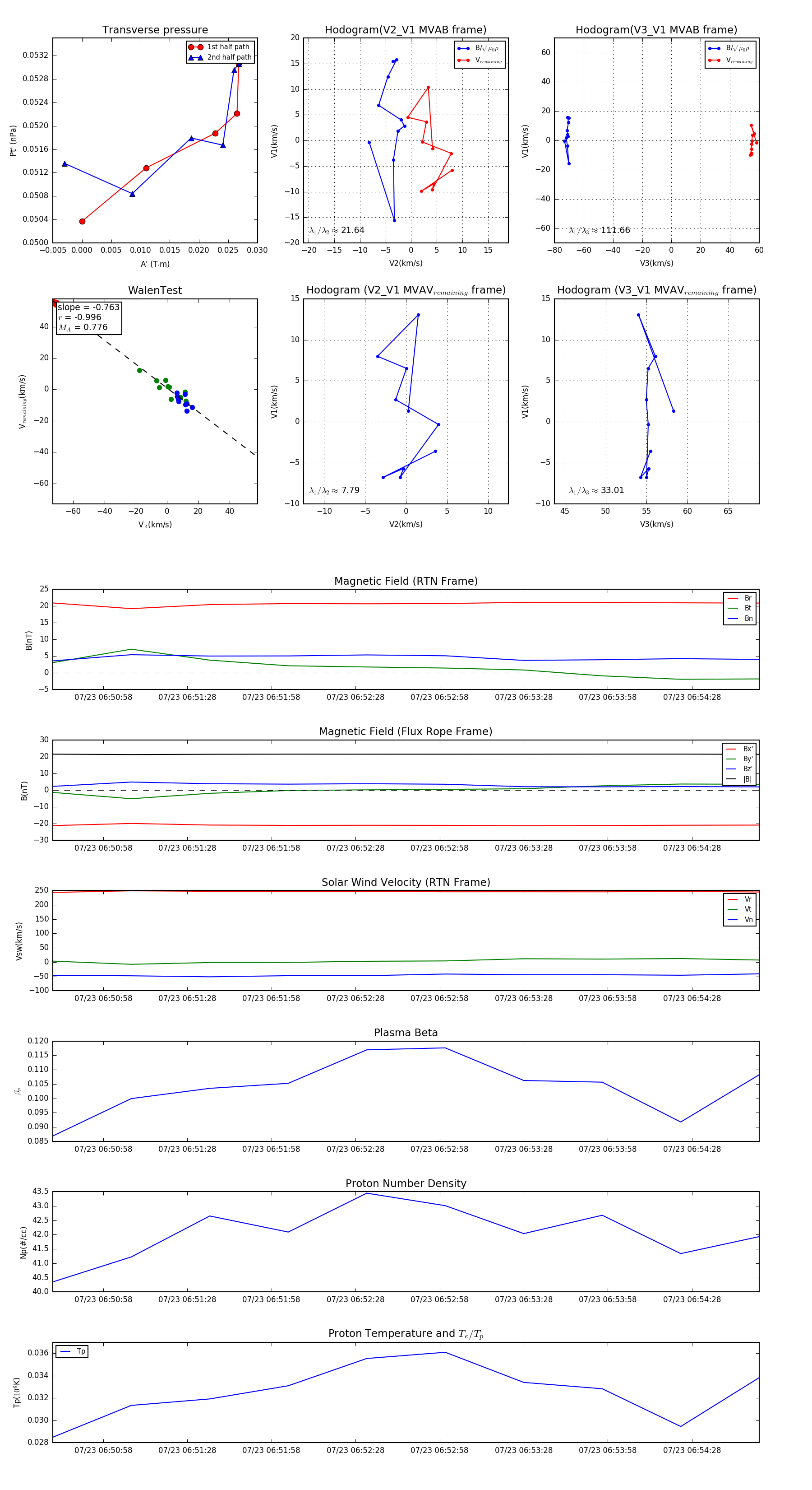
Flux Rope in 2024

Flux Rope Event 2024-07-23 06:50:40 ~ 2024-07-23 06:54:52 (253 seconds)


plot