HOME   LIST
‹–   –›

Flux Rope in 2024

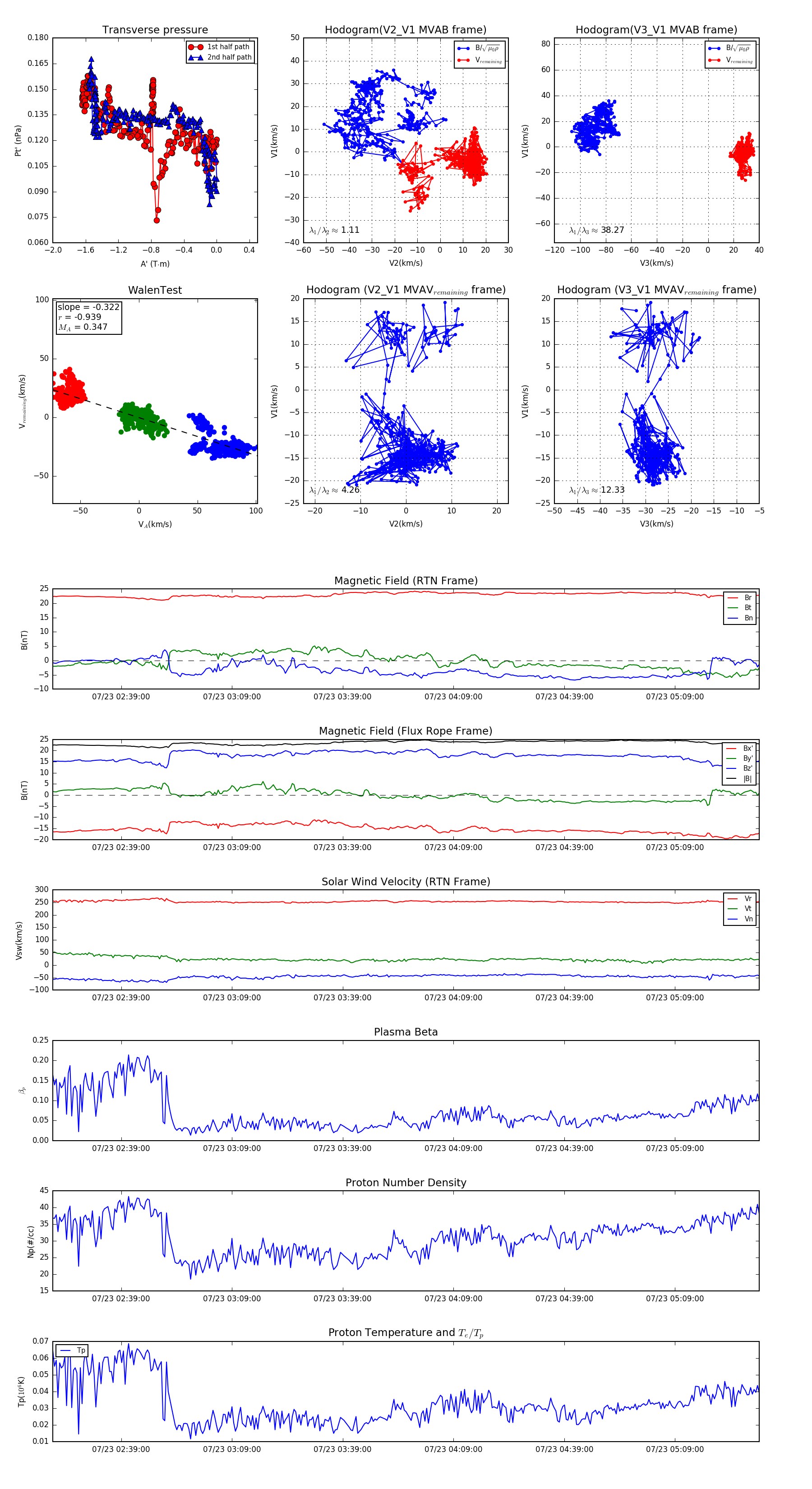
Flux Rope Event 2024-07-23 02:20:28 ~ 2024-07-23 05:31:48 (11481 seconds)


plot