HOME   LIST
‹–   –›

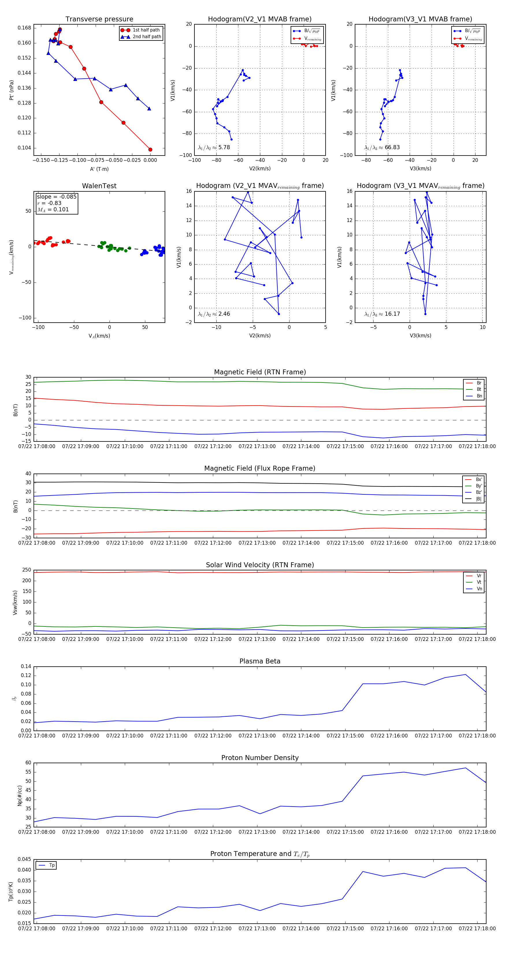
Flux Rope in 2024

Flux Rope Event 2024-07-22 17:07:56 ~ 2024-07-22 17:18:12 (617 seconds)


plot