HOME   LIST
‹–   –›

Flux Rope in 2024

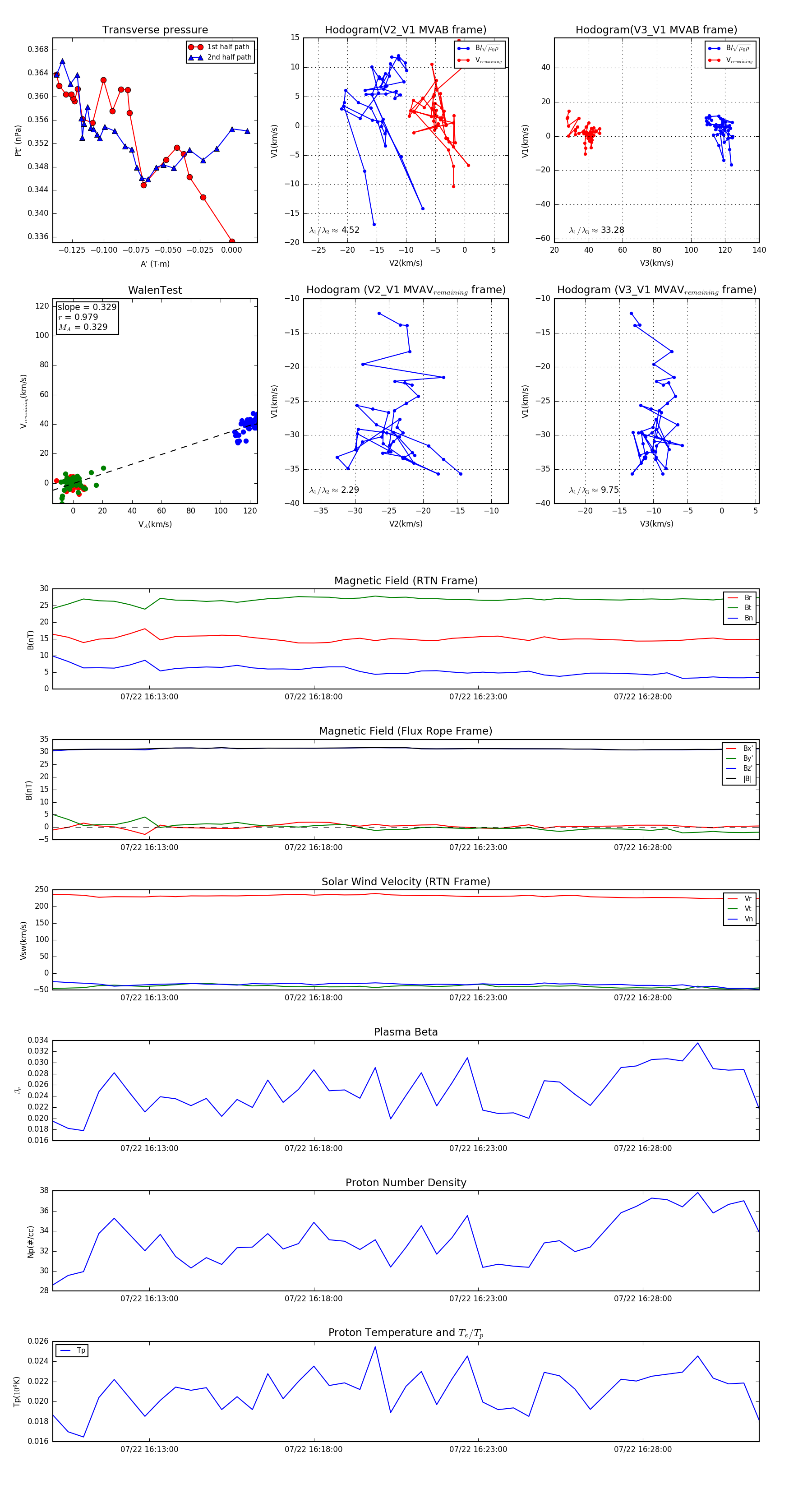
Flux Rope Event 2024-07-22 16:10:04 ~ 2024-07-22 16:31:32 (1289 seconds)


plot