HOME   LIST
‹–   –›

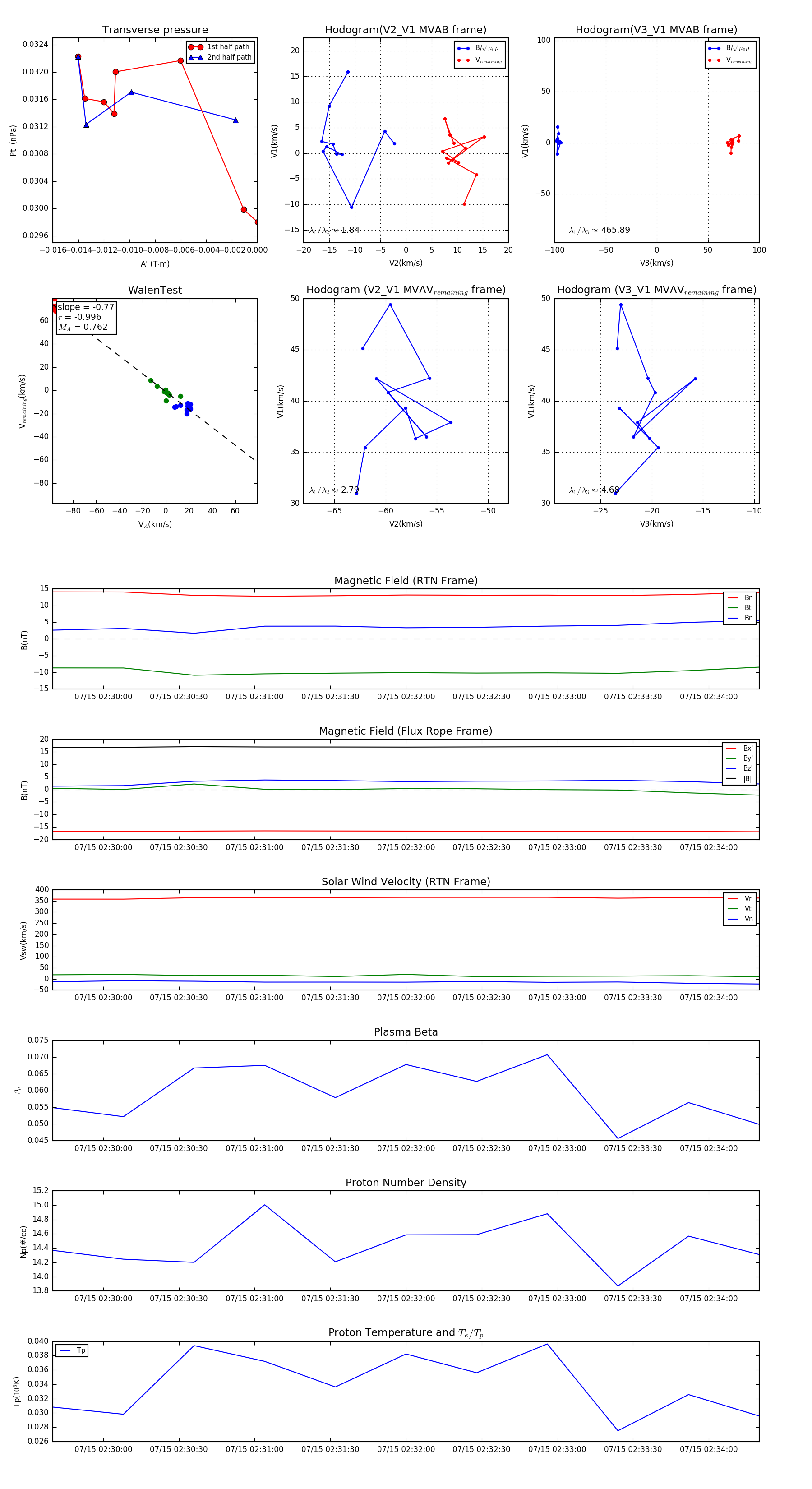
Flux Rope in 2024

Flux Rope Event 2024-07-15 02:29:40 ~ 2024-07-15 02:34:20 (281 seconds)


plot