HOME   LIST
‹–   –›

Flux Rope in 2024

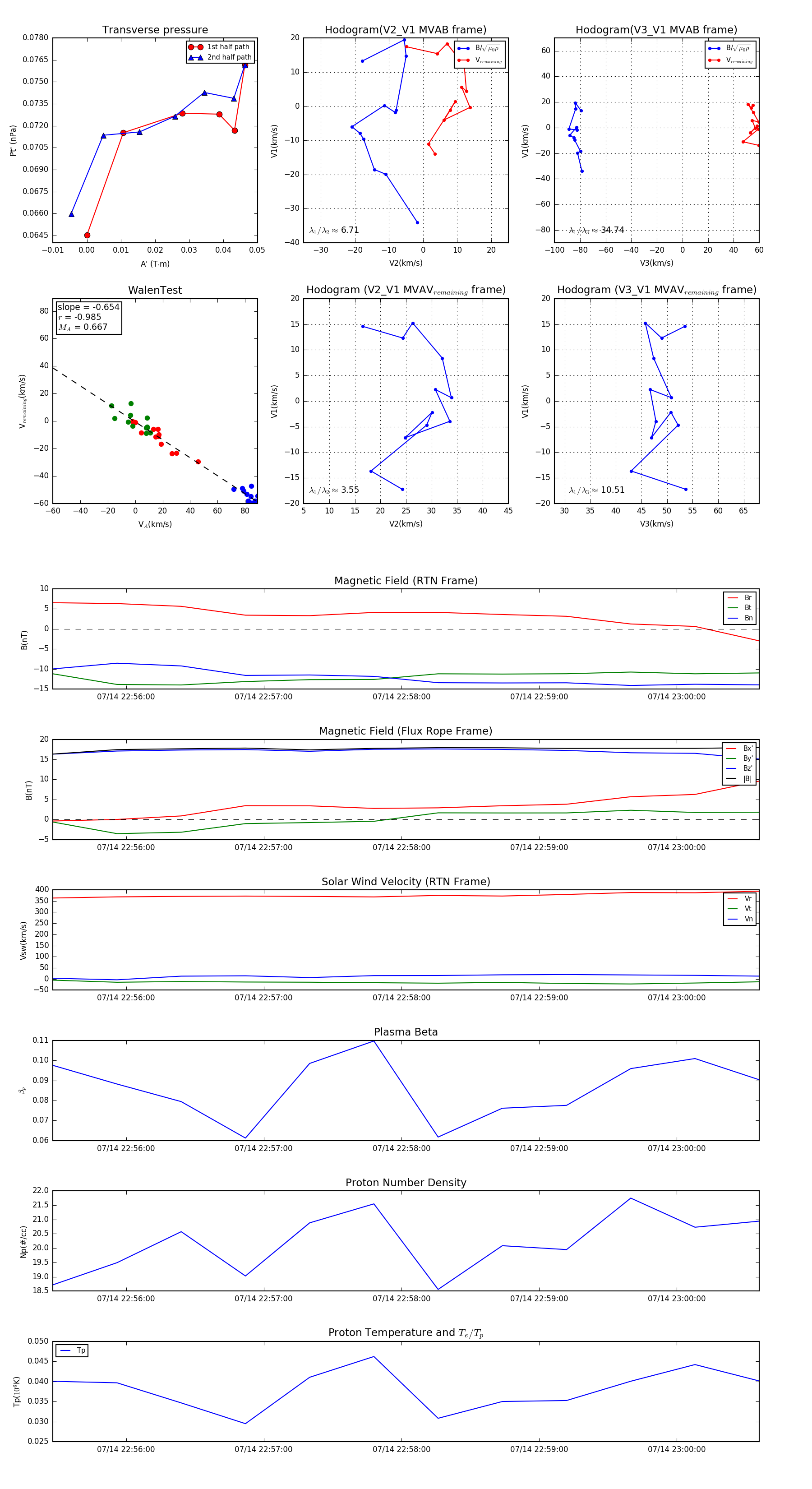
Flux Rope Event 2024-07-14 22:55:28 ~ 2024-07-14 23:00:36 (309 seconds)


plot