HOME   LIST
‹–   –›

Flux Rope in 2024

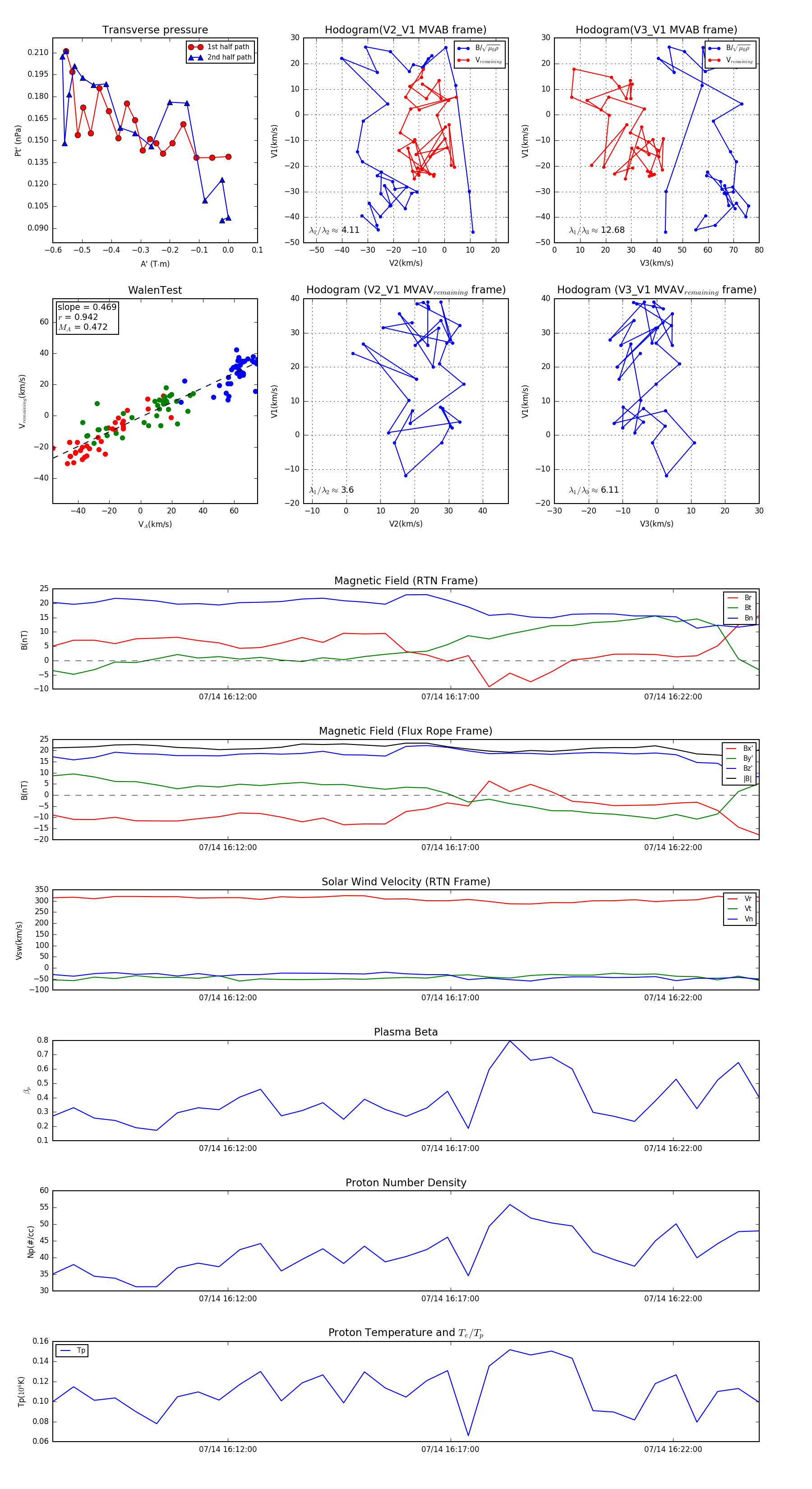
Flux Rope Event 2024-07-14 16:08:04 ~ 2024-07-14 16:23:56 (953 seconds)


plot