HOME   LIST
‹–   –›

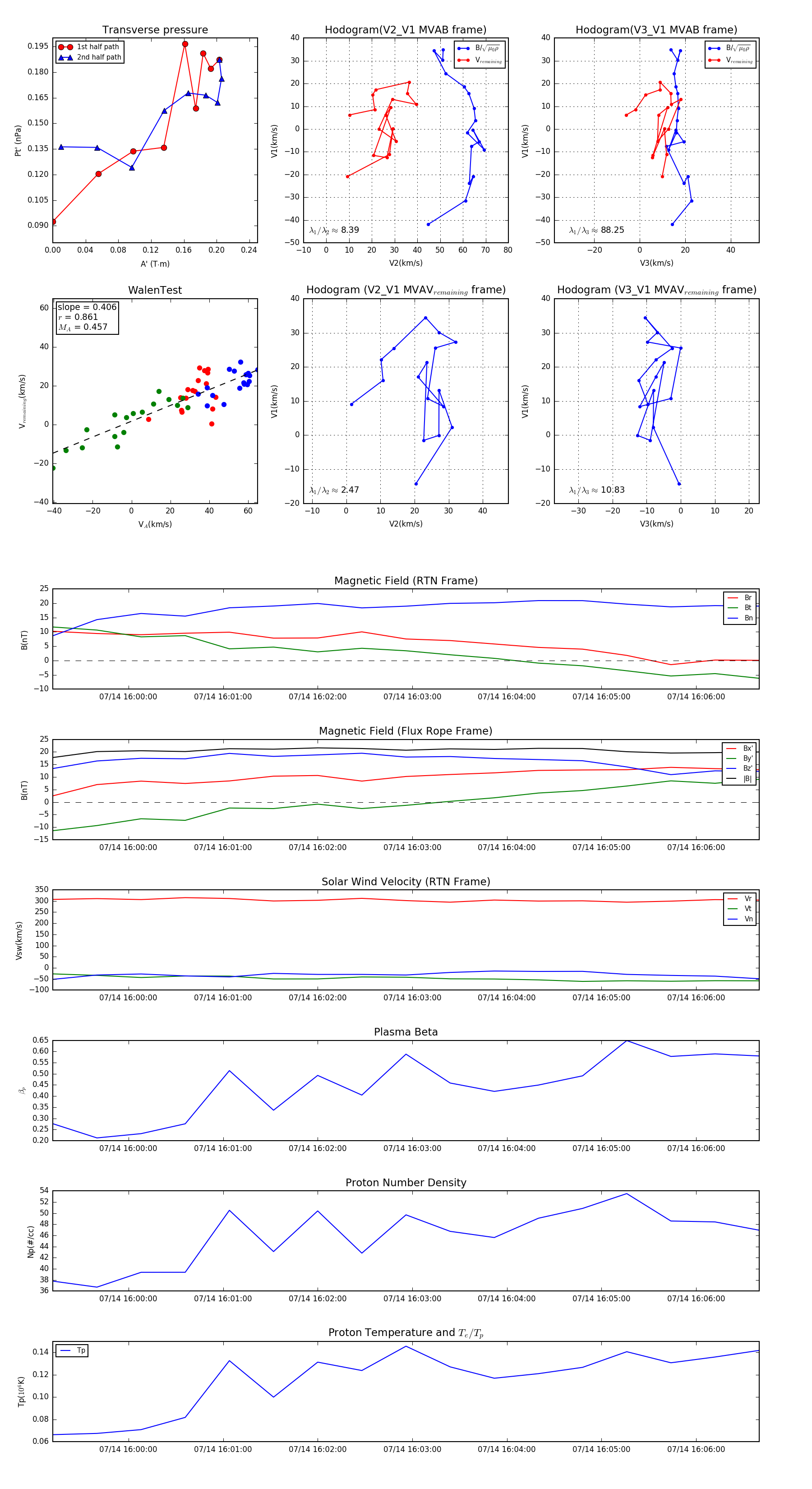
Flux Rope in 2024

Flux Rope Event 2024-07-14 15:59:12 ~ 2024-07-14 16:06:40 (449 seconds)


plot