HOME   LIST
‹–   –›

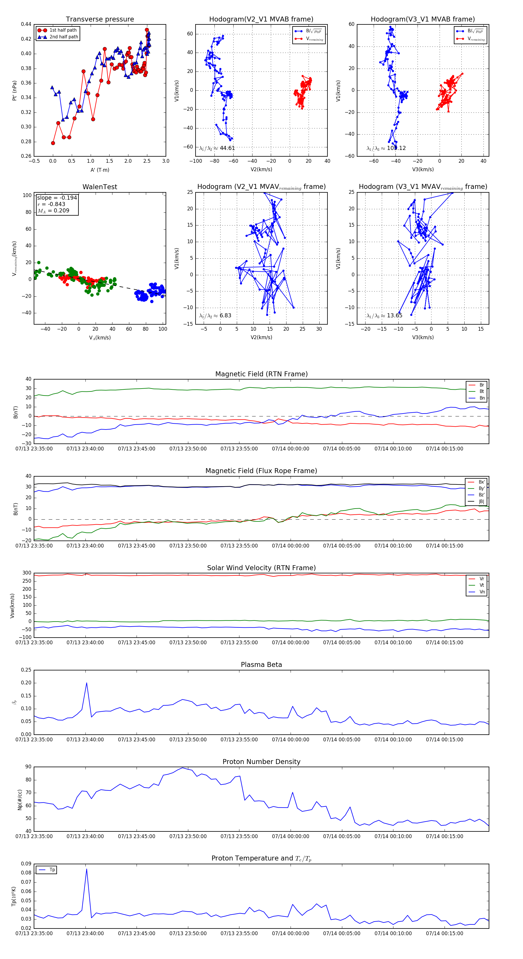
Flux Rope in 2024

Flux Rope Event 2024-07-13 23:35:00 ~ 2024-07-14 00:19:20 (2661 seconds)


plot