HOME   LIST
‹–   –›

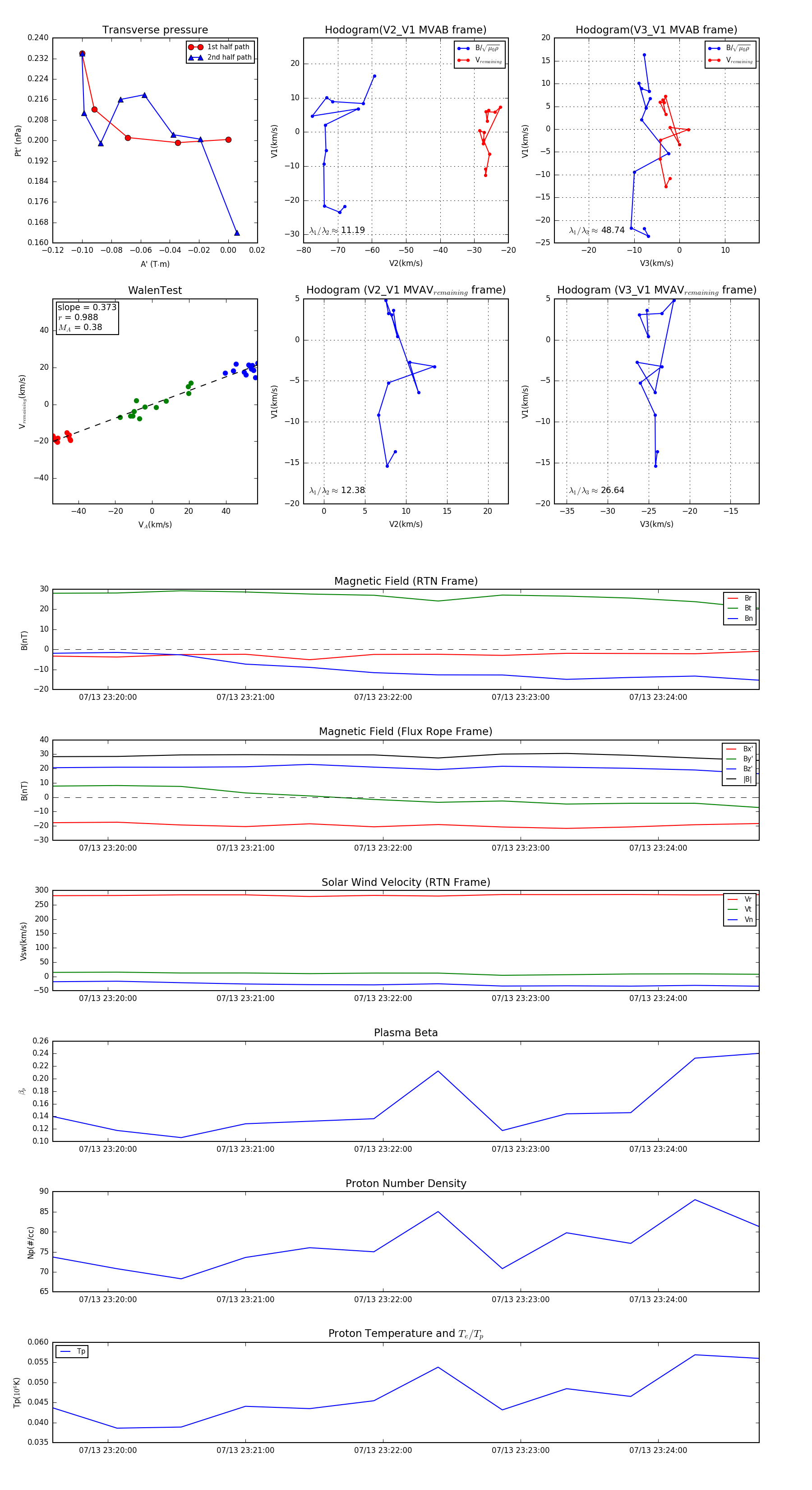
Flux Rope in 2024

Flux Rope Event 2024-07-13 23:19:36 ~ 2024-07-13 23:24:44 (309 seconds)


plot