HOME   LIST
‹–   –›

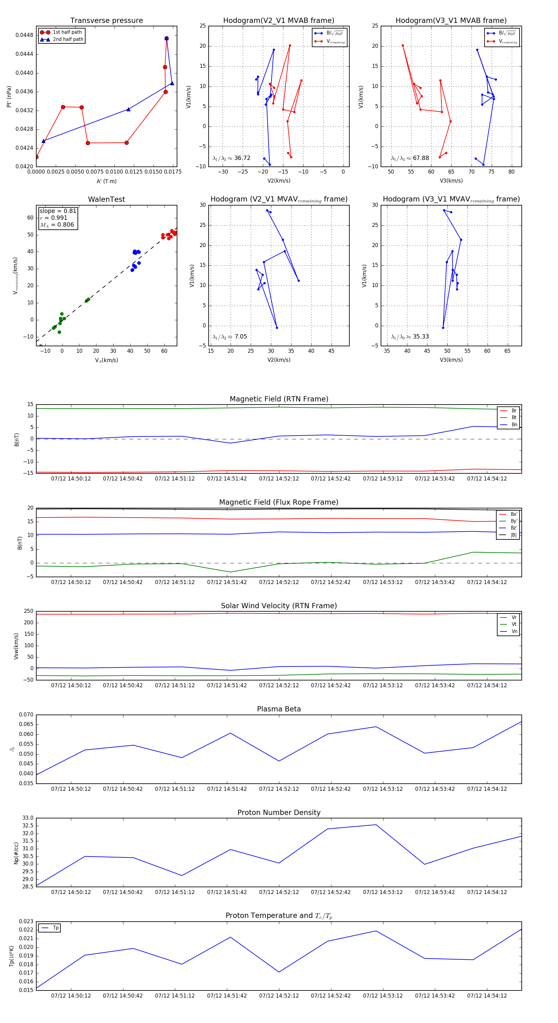
Flux Rope in 2024

Flux Rope Event 2024-07-12 14:49:52 ~ 2024-07-12 14:54:32 (281 seconds)


plot