HOME   LIST
‹–   –›

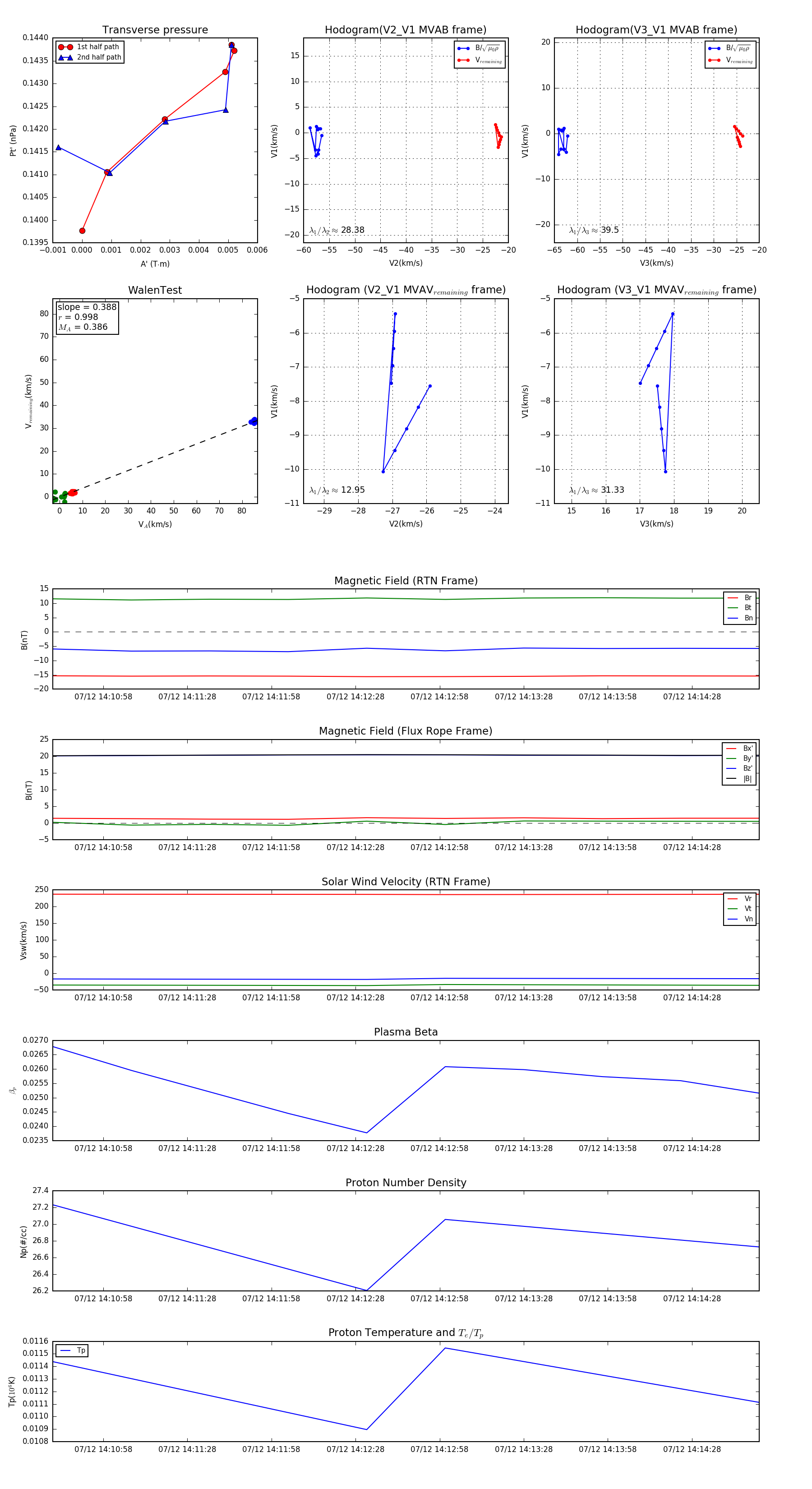
Flux Rope in 2024

Flux Rope Event 2024-07-12 14:10:40 ~ 2024-07-12 14:14:52 (253 seconds)


plot