HOME   LIST
‹–   –›

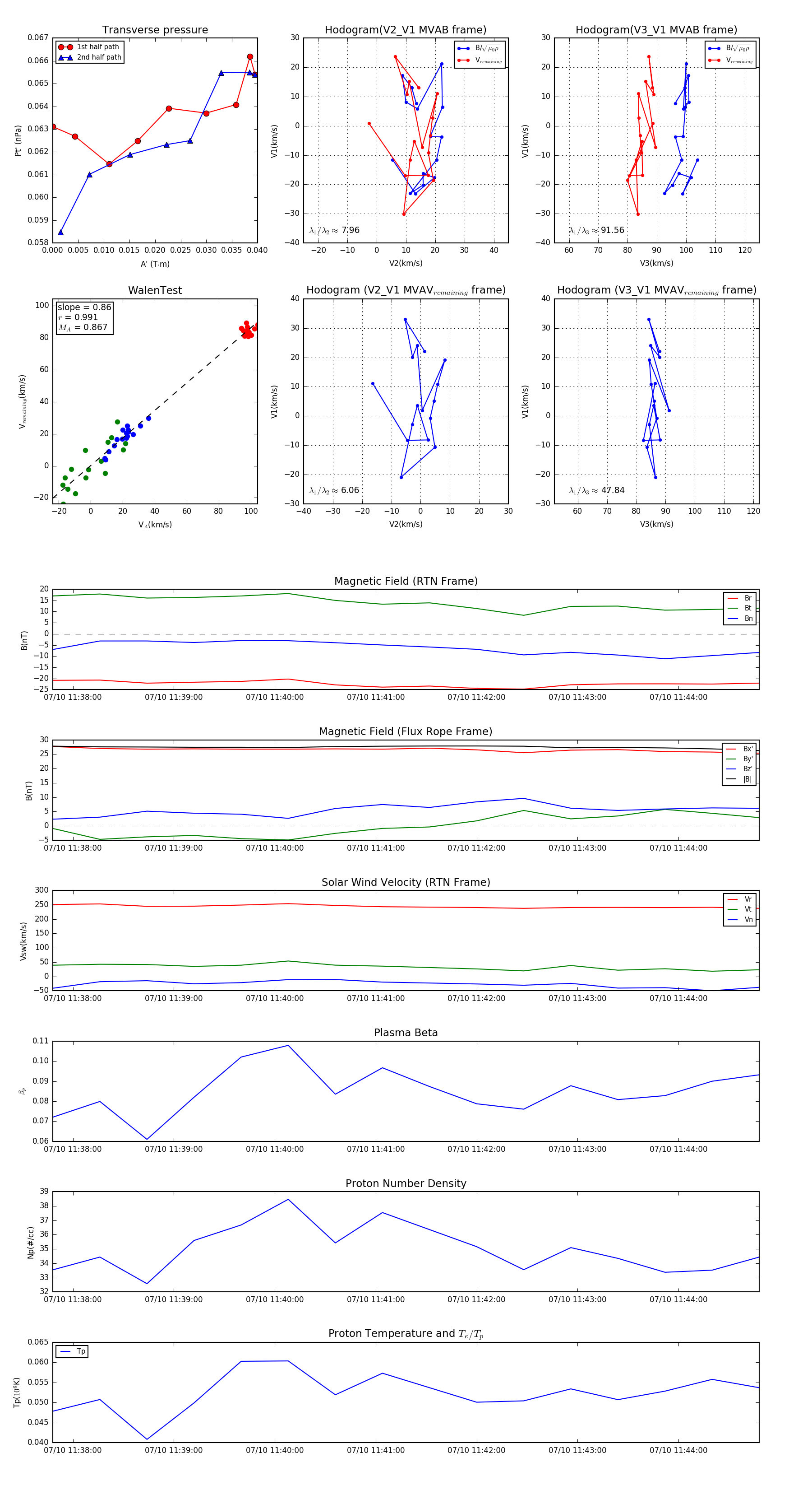
Flux Rope in 2024

Flux Rope Event 2024-07-10 11:37:48 ~ 2024-07-10 11:44:48 (421 seconds)


plot