HOME   LIST
‹–   –›

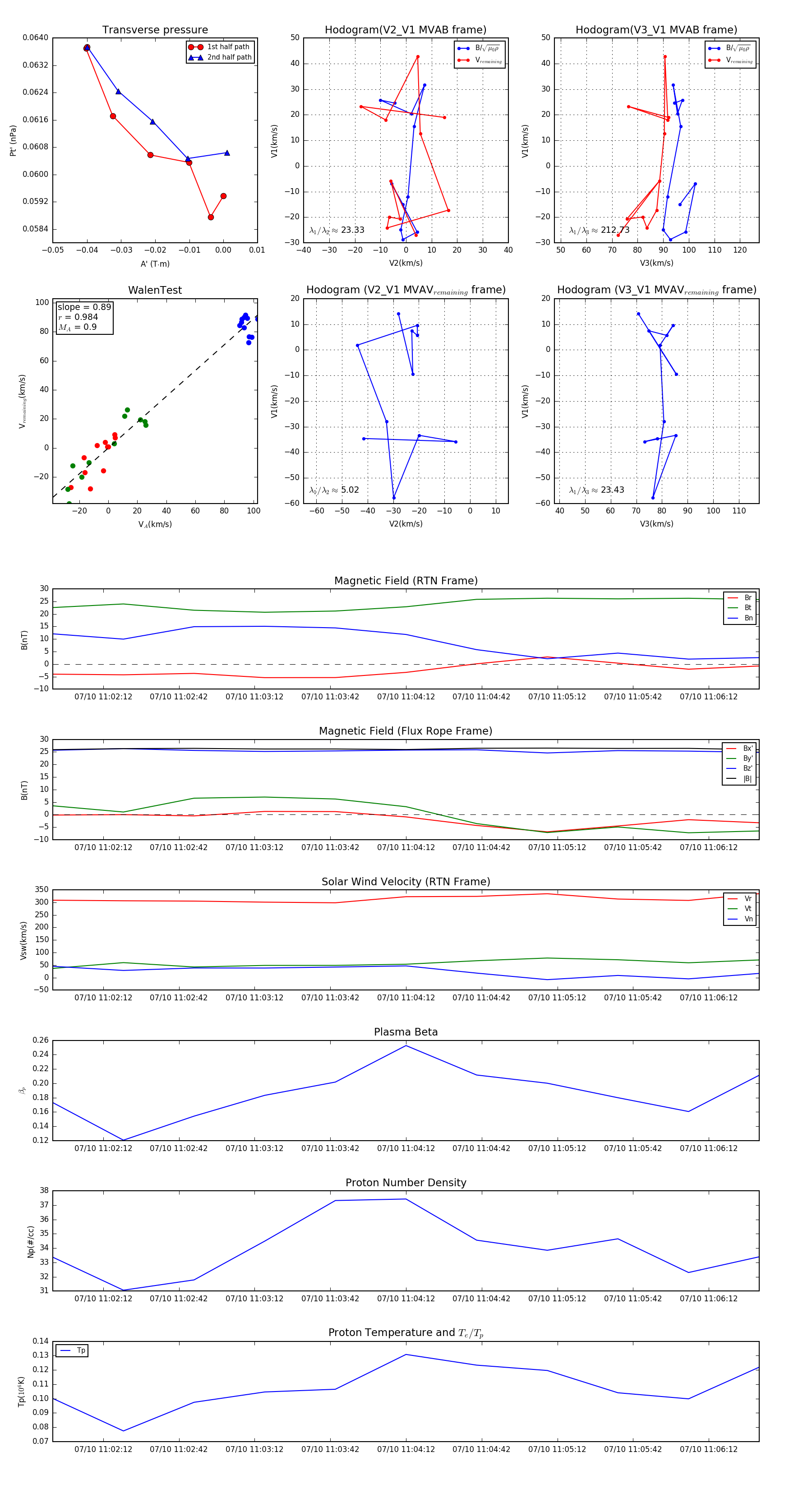
Flux Rope in 2024

Flux Rope Event 2024-07-10 11:01:52 ~ 2024-07-10 11:06:32 (281 seconds)


plot