HOME   LIST
‹–   –›

Flux Rope in 2024

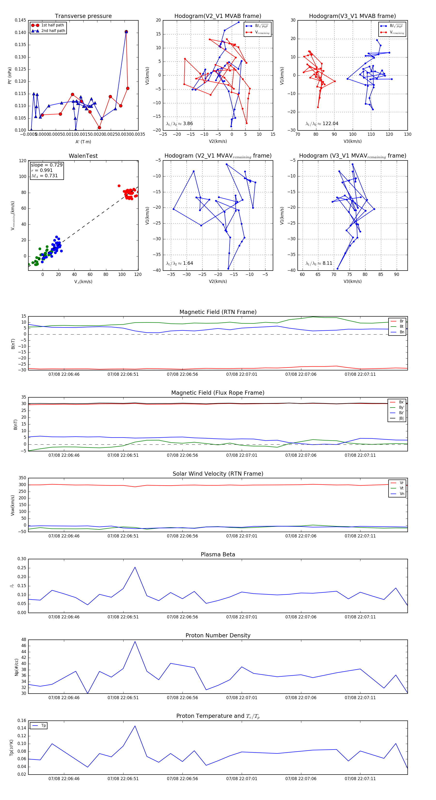
Flux Rope Event 2024-07-08 22:06:43 ~ 2024-07-08 22:07:15 (33 seconds)


plot