HOME   LIST
‹–   –›

Flux Rope in 2024

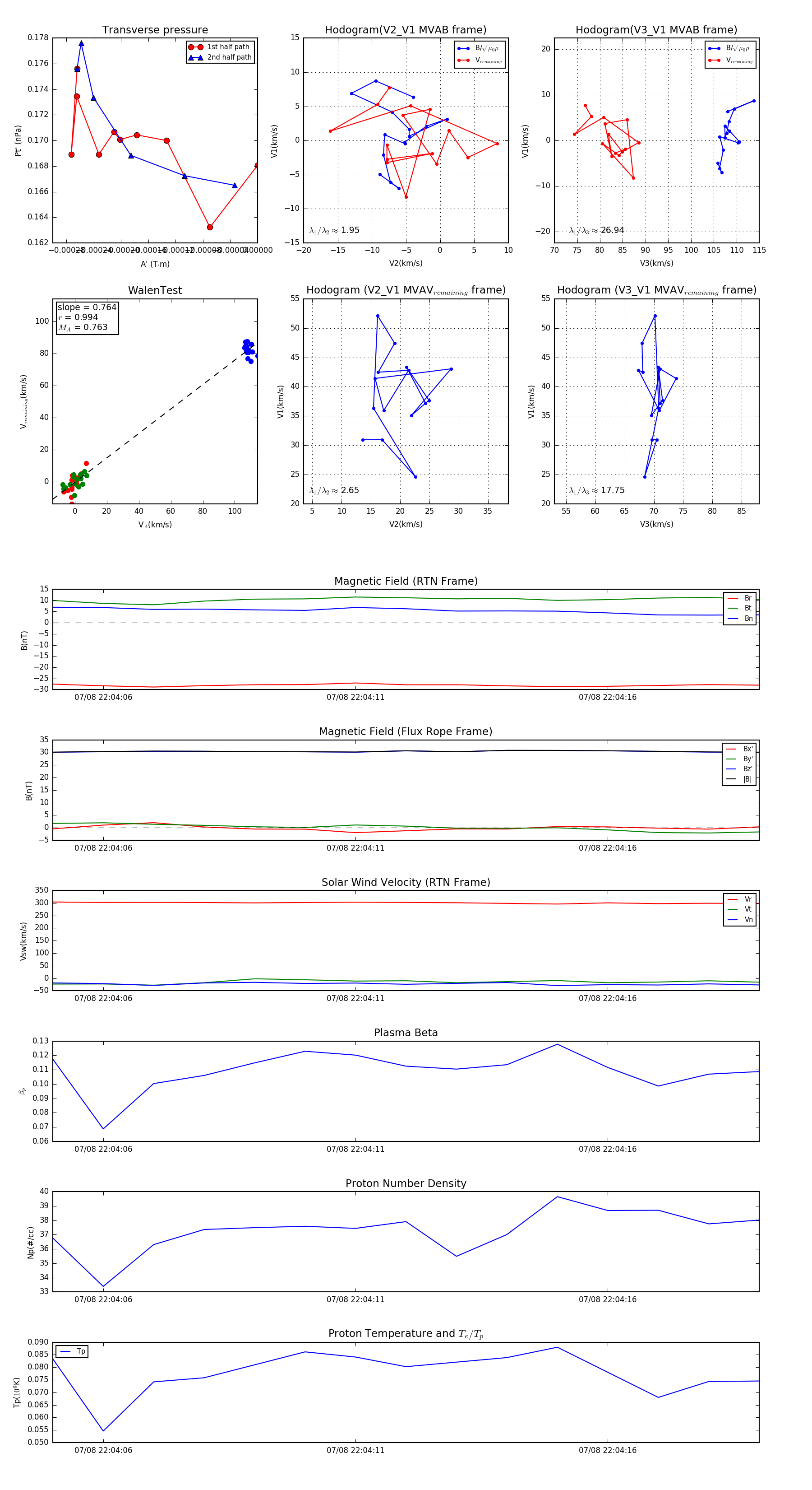
Flux Rope Event 2024-07-08 22:04:05 ~ 2024-07-08 22:04:19 (15 seconds)


plot