HOME   LIST
‹–   –›

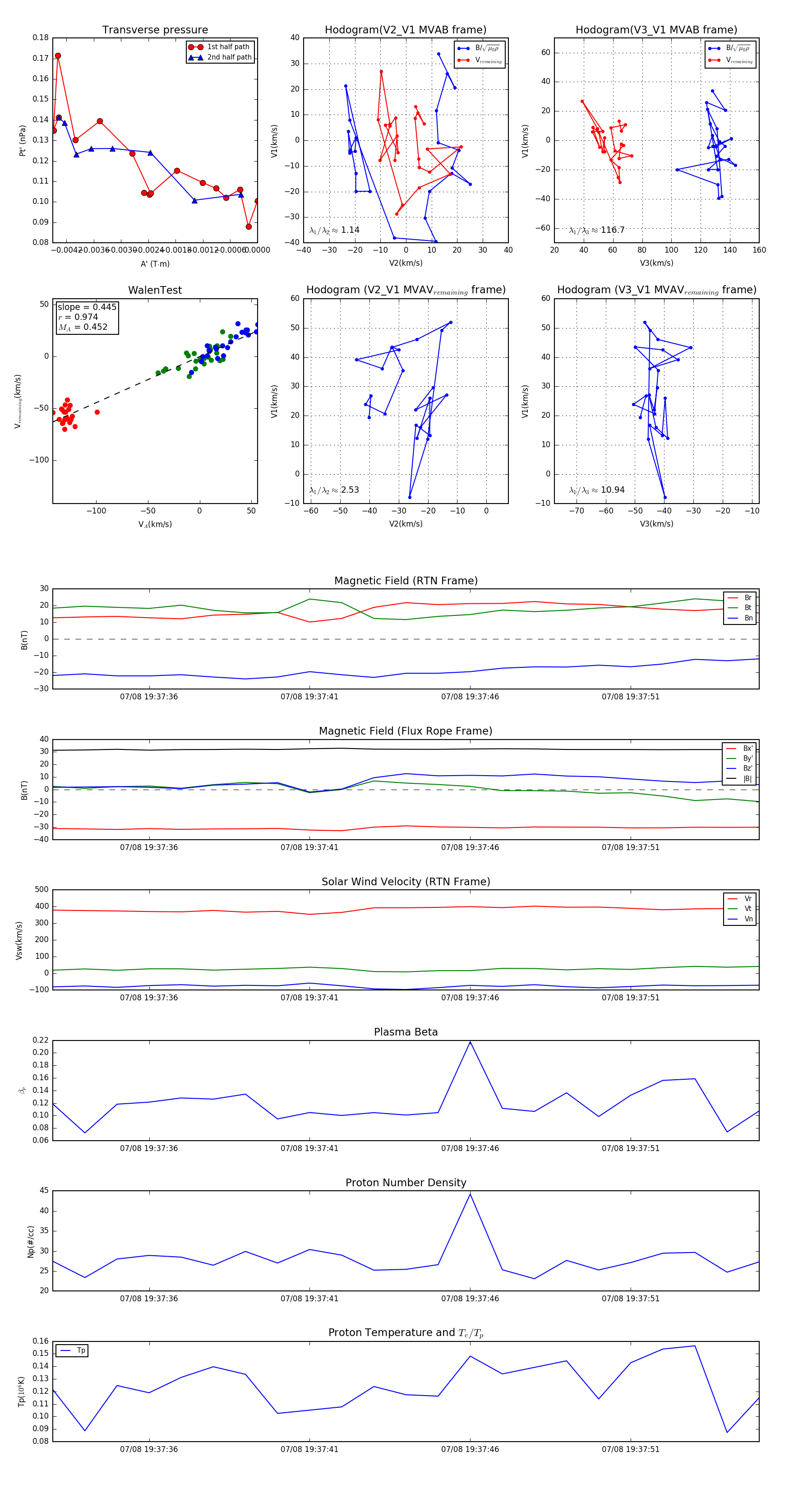
Flux Rope in 2024

Flux Rope Event 2024-07-08 19:37:33 ~ 2024-07-08 19:37:55 (23 seconds)


plot