HOME   LIST
‹–   –›

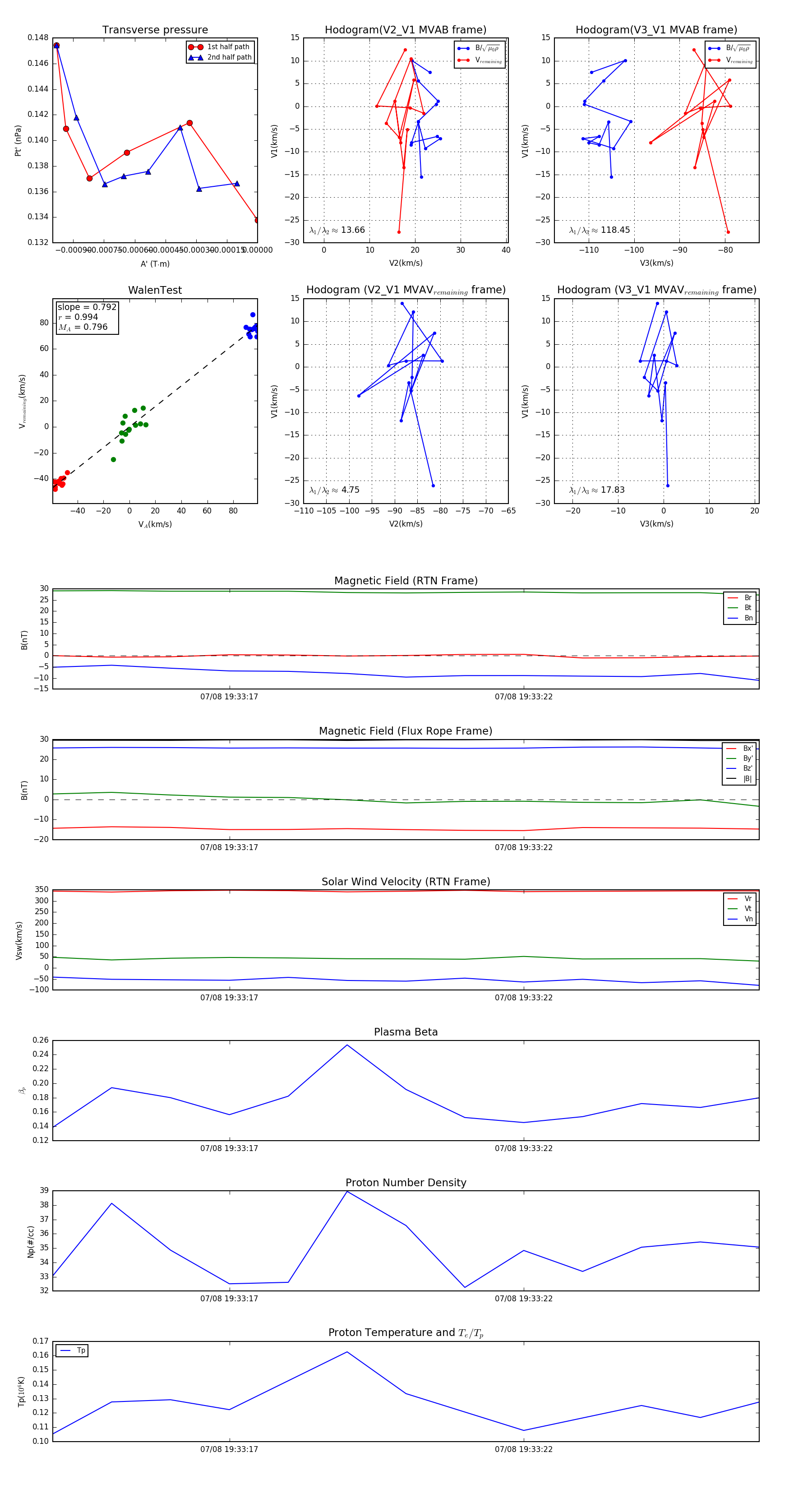
Flux Rope in 2024

Flux Rope Event 2024-07-08 19:33:14 ~ 2024-07-08 19:33:26 (13 seconds)


plot