HOME   LIST
‹–   –›

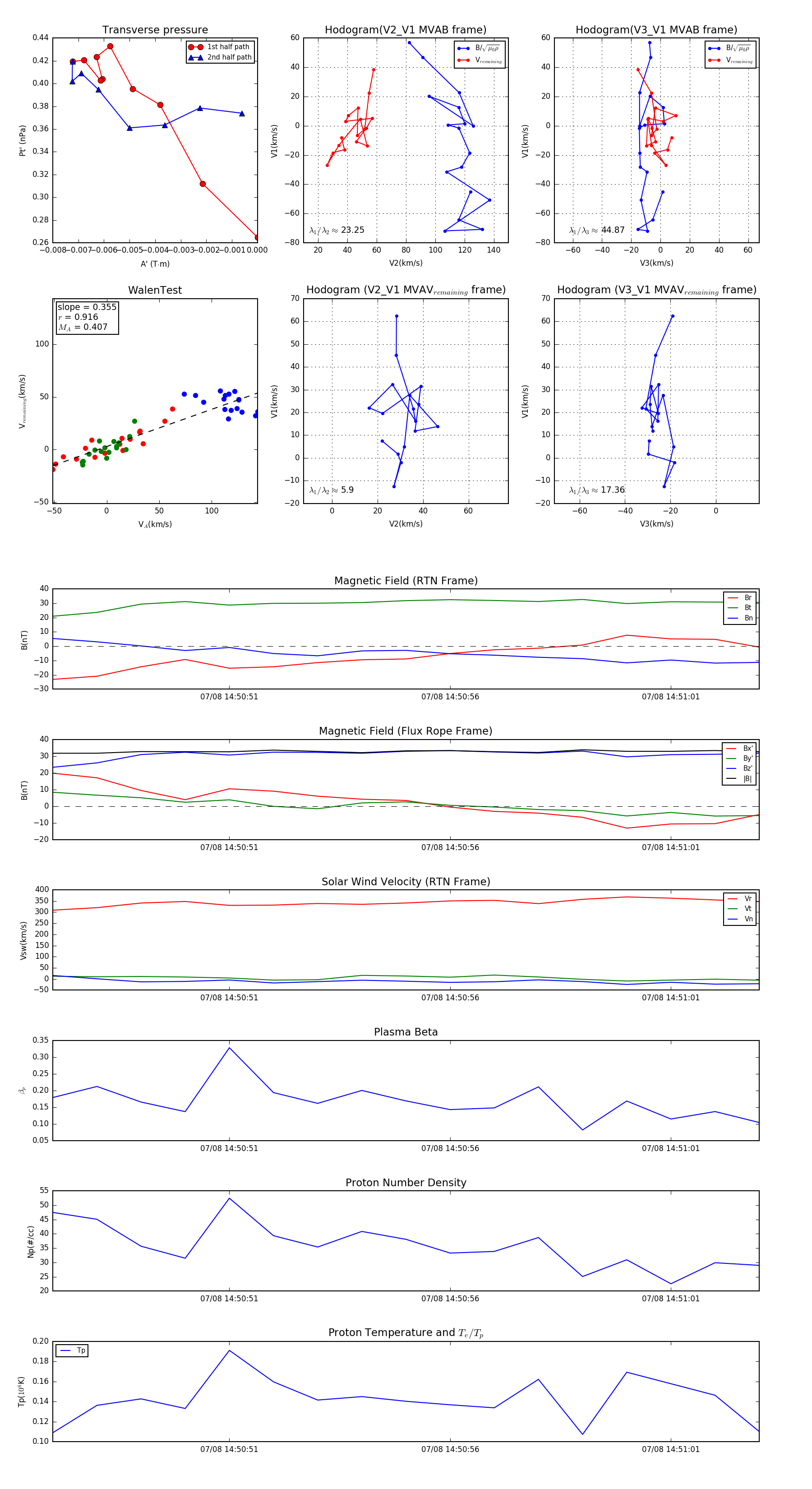
Flux Rope in 2024

Flux Rope Event 2024-07-08 14:50:47 ~ 2024-07-08 14:51:03 (17 seconds)


plot