HOME   LIST
‹–   –›

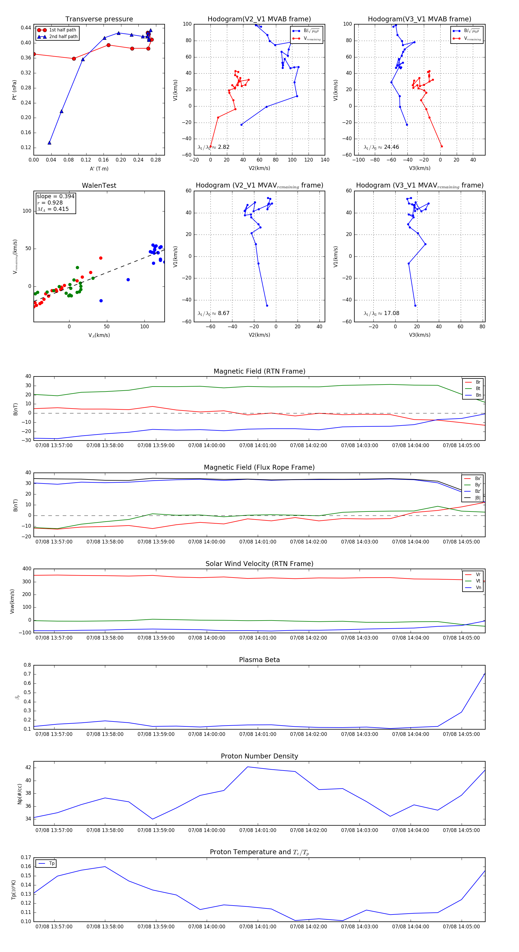
Flux Rope in 2024

Flux Rope Event 2024-07-08 13:56:36 ~ 2024-07-08 14:05:28 (533 seconds)


plot