HOME   LIST
‹–   –›

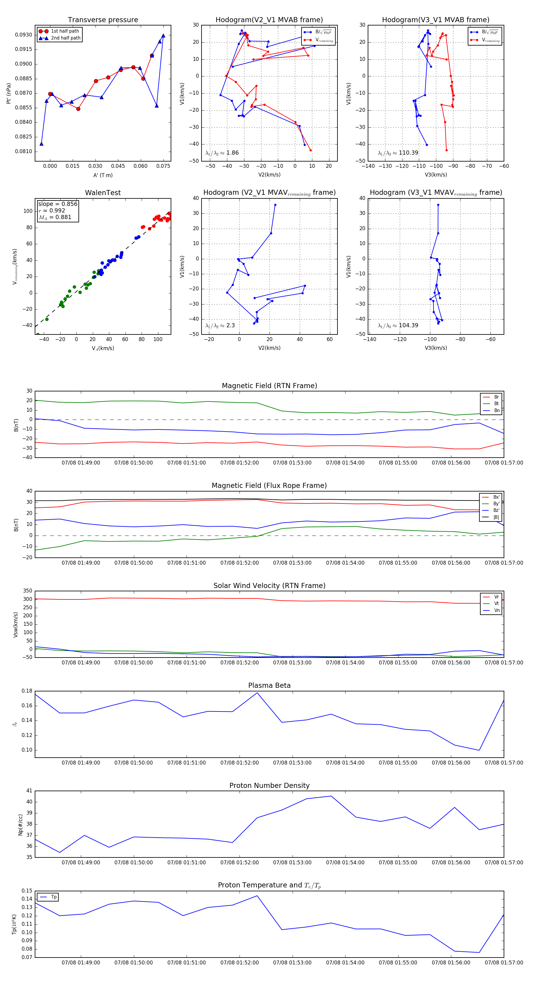
Flux Rope in 2024

Flux Rope Event 2024-07-08 01:48:08 ~ 2024-07-08 01:57:00 (533 seconds)


plot