HOME   LIST
‹–   –›

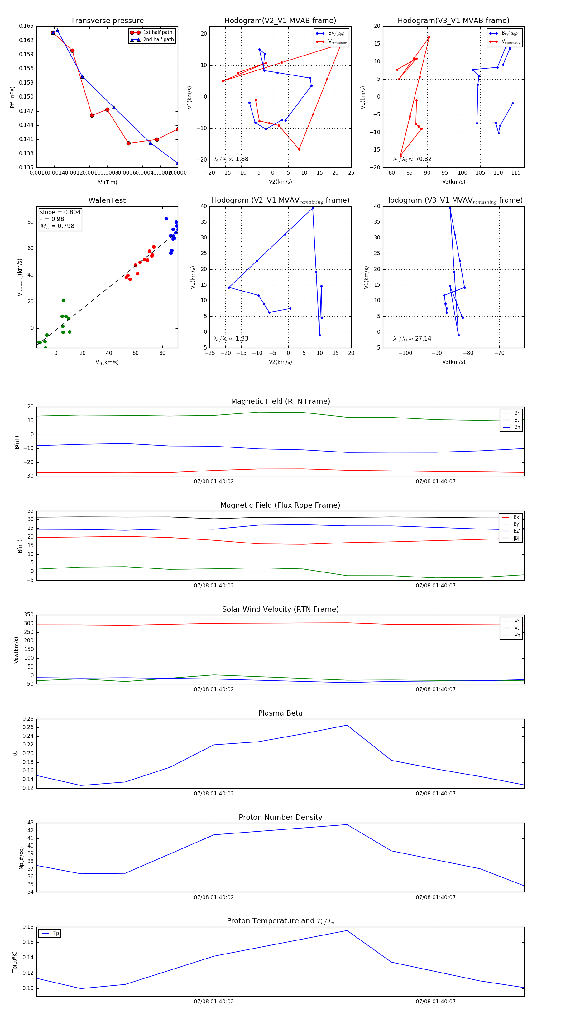
Flux Rope in 2024

Flux Rope Event 2024-07-08 01:39:58 ~ 2024-07-08 01:40:09 (12 seconds)


plot