HOME   LIST
‹–   –›

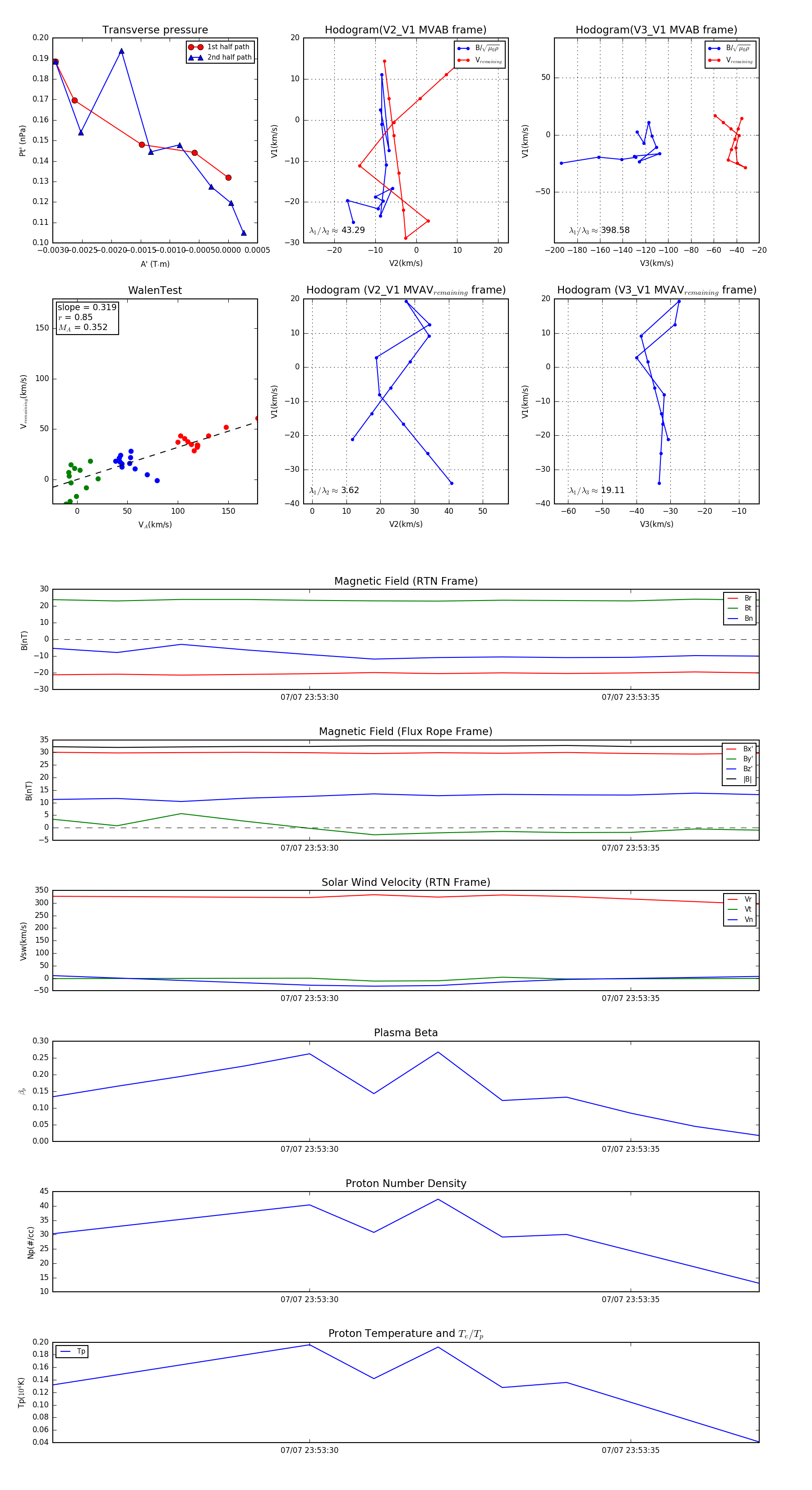
Flux Rope in 2024

Flux Rope Event 2024-07-07 23:53:26 ~ 2024-07-07 23:53:37 (12 seconds)


plot