HOME   LIST
‹–   –›

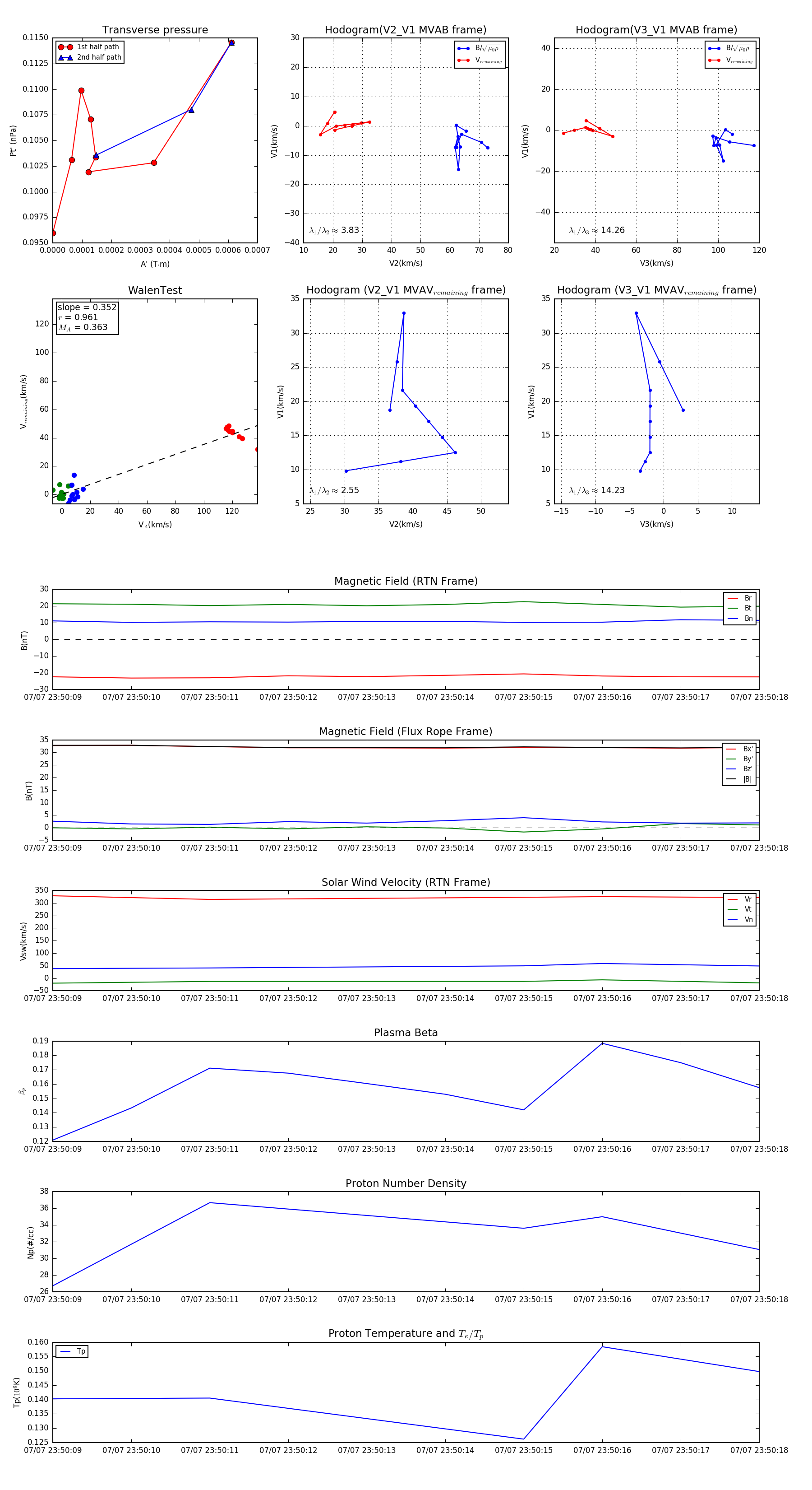
Flux Rope in 2024

Flux Rope Event 2024-07-07 23:50:09 ~ 2024-07-07 23:50:18 (10 seconds)


plot