HOME   LIST
‹–   –›

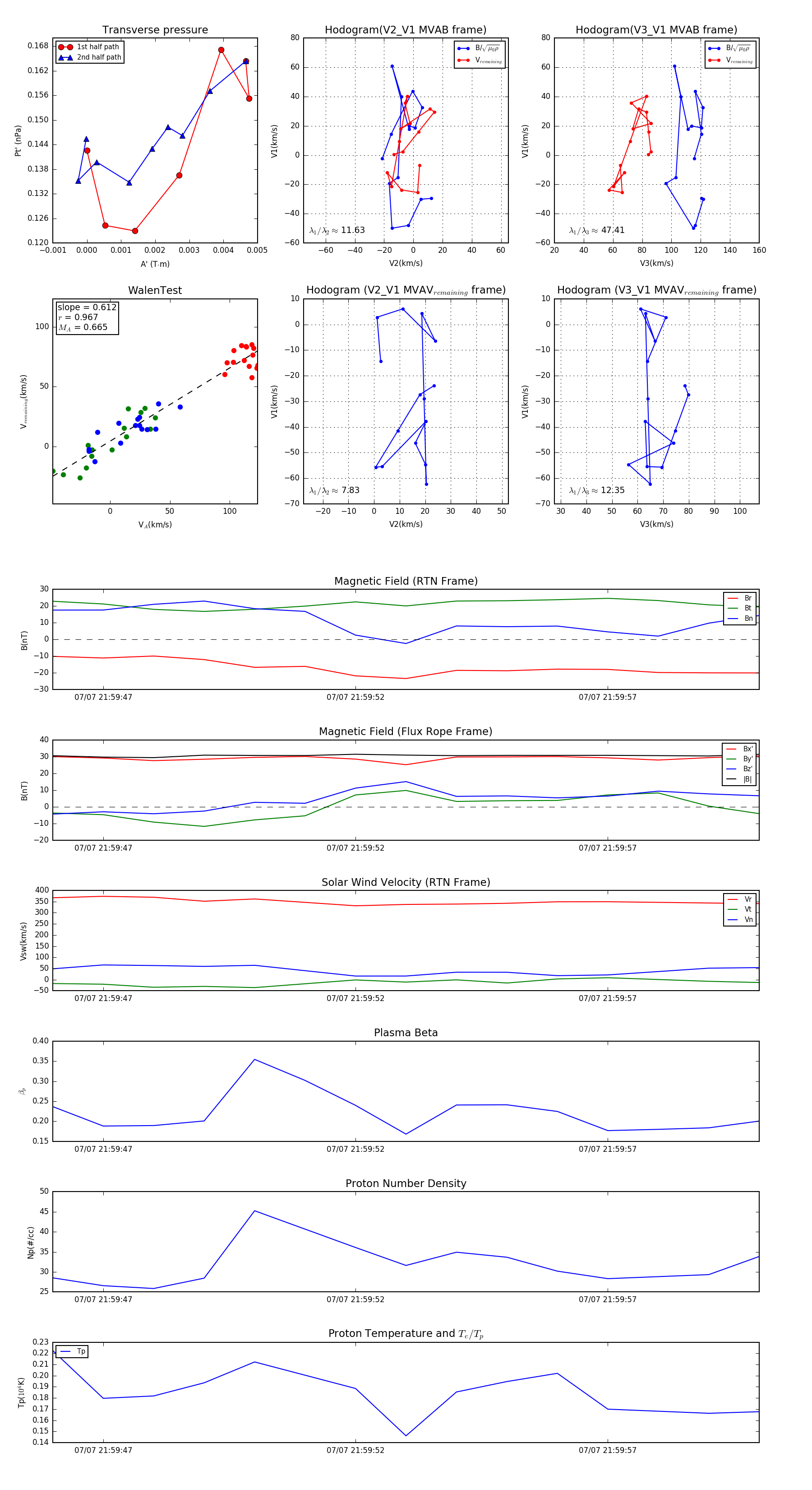
Flux Rope in 2024

Flux Rope Event 2024-07-07 21:59:46 ~ 2024-07-07 22:00:00 (15 seconds)


plot