HOME   LIST
‹–   –›

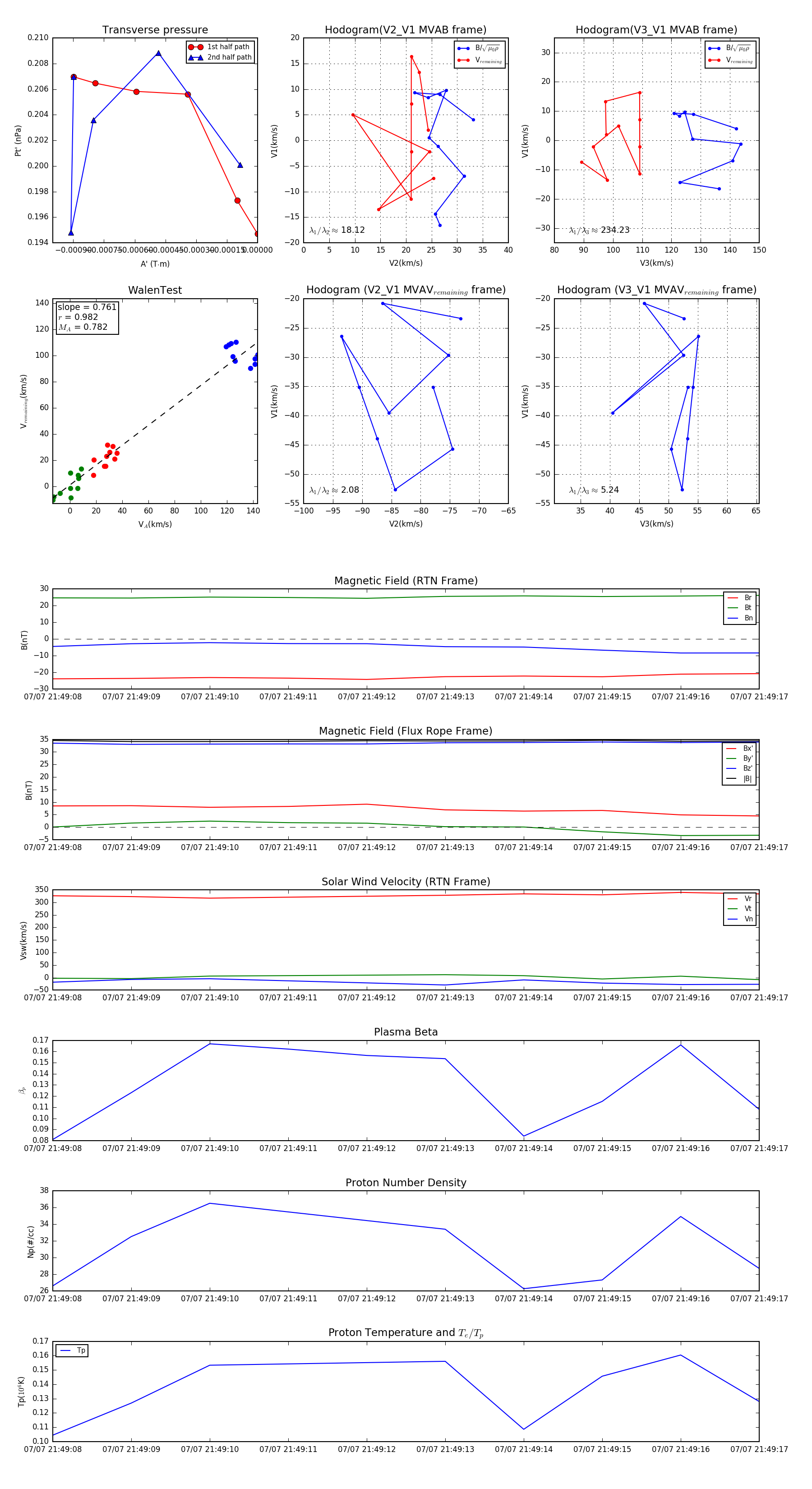
Flux Rope in 2024

Flux Rope Event 2024-07-07 21:49:08 ~ 2024-07-07 21:49:17 (10 seconds)


plot