HOME   LIST
‹–   –›

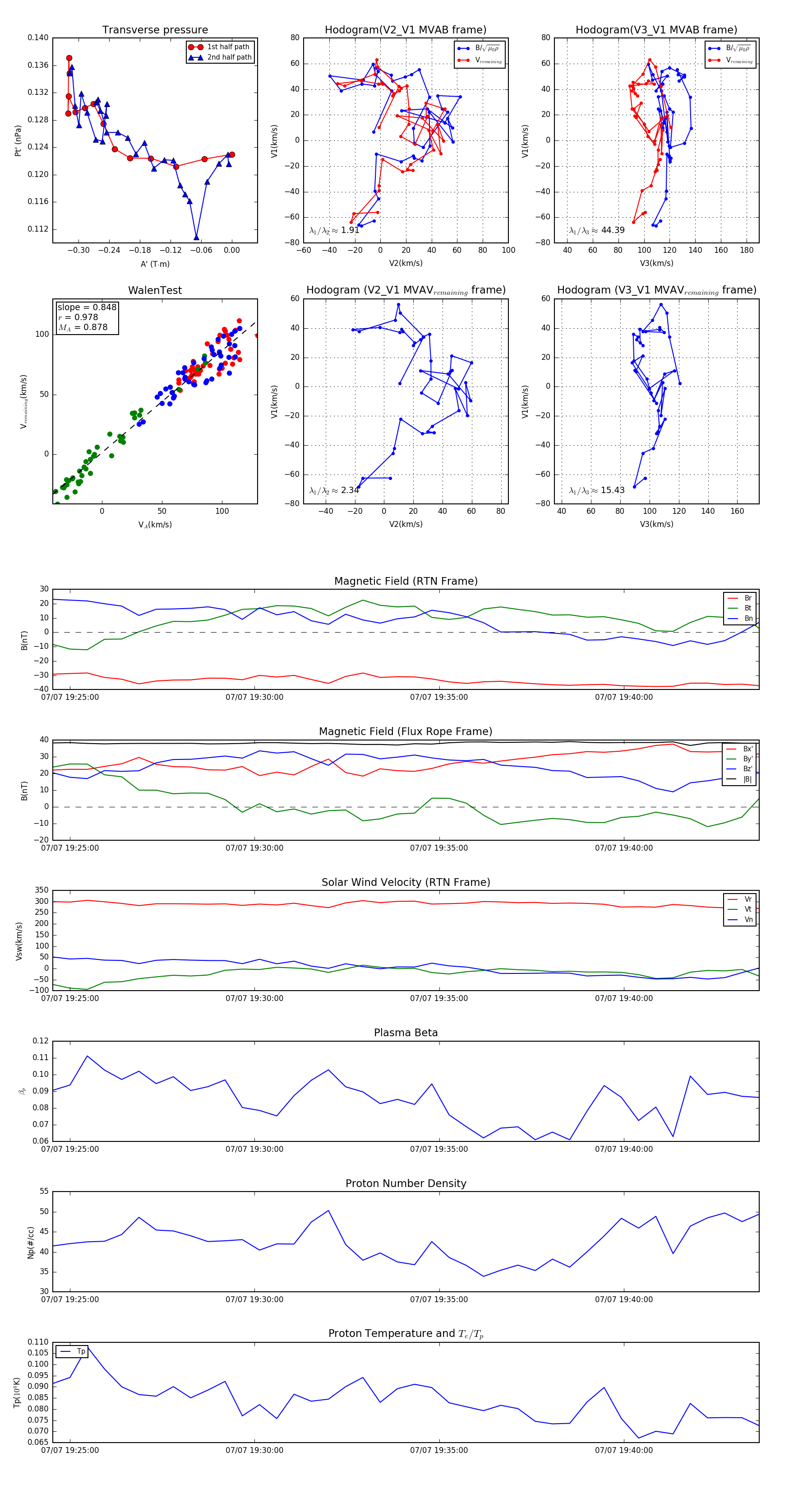
Flux Rope in 2024

Flux Rope Event 2024-07-07 19:24:32 ~ 2024-07-07 19:43:40 (1149 seconds)


plot