HOME   LIST
‹–   –›

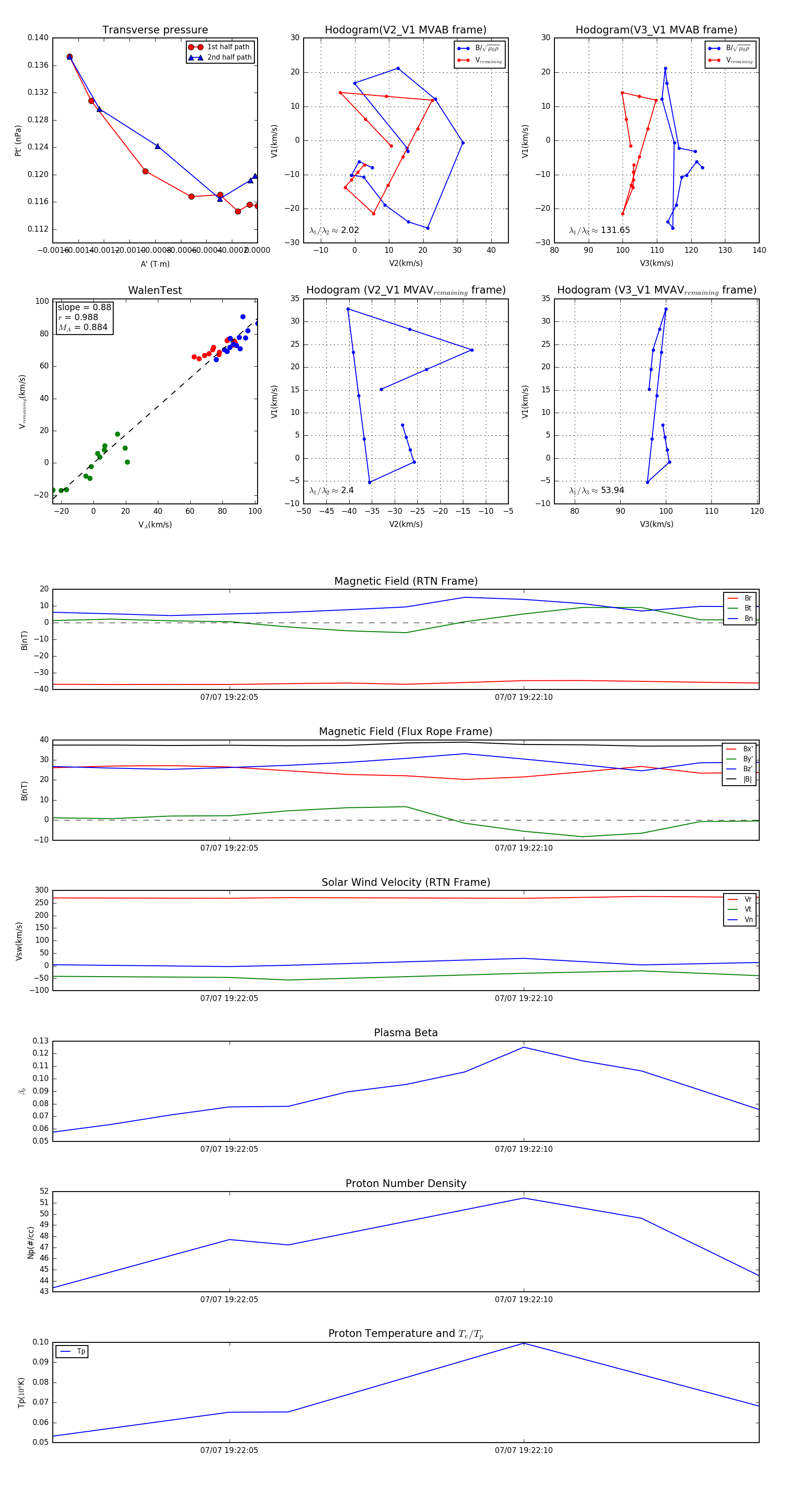
Flux Rope in 2024

Flux Rope Event 2024-07-07 19:22:02 ~ 2024-07-07 19:22:14 (13 seconds)


plot