HOME   LIST
‹–   –›

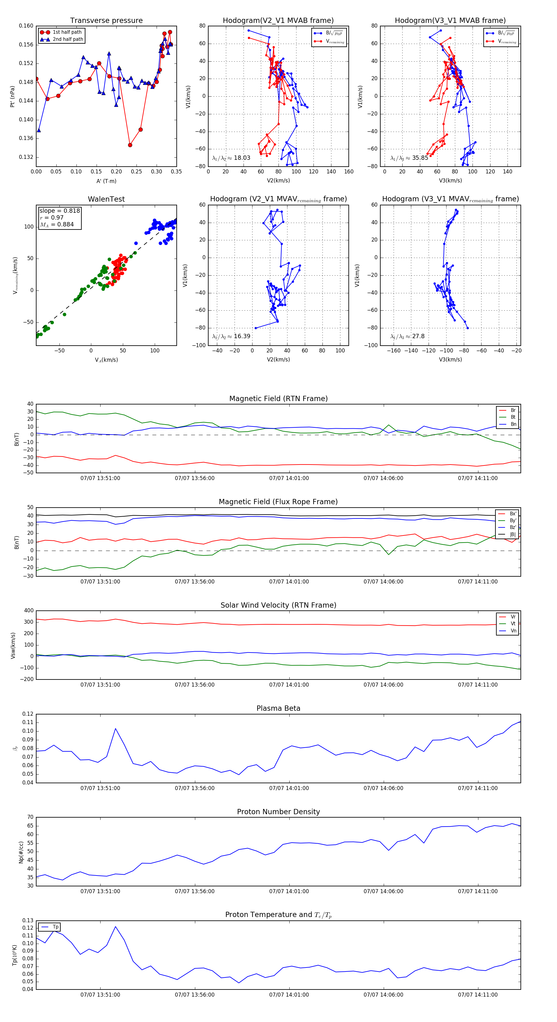
Flux Rope in 2024

Flux Rope Event 2024-07-07 13:47:36 ~ 2024-07-07 14:13:16 (1541 seconds)


plot