HOME   LIST
‹–   –›

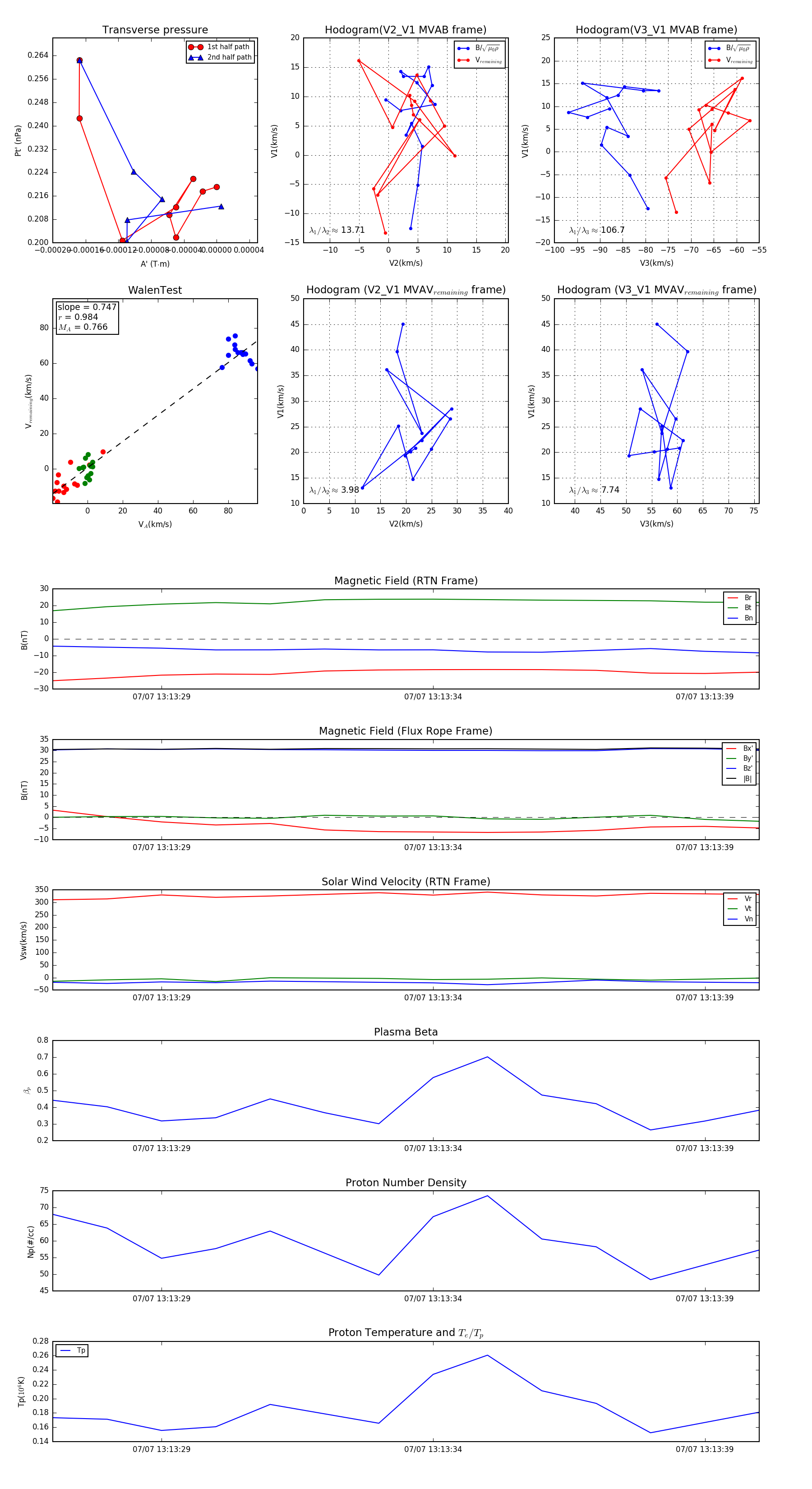
Flux Rope in 2024

Flux Rope Event 2024-07-07 13:13:27 ~ 2024-07-07 13:13:40 (14 seconds)


plot