HOME   LIST
‹–   –›

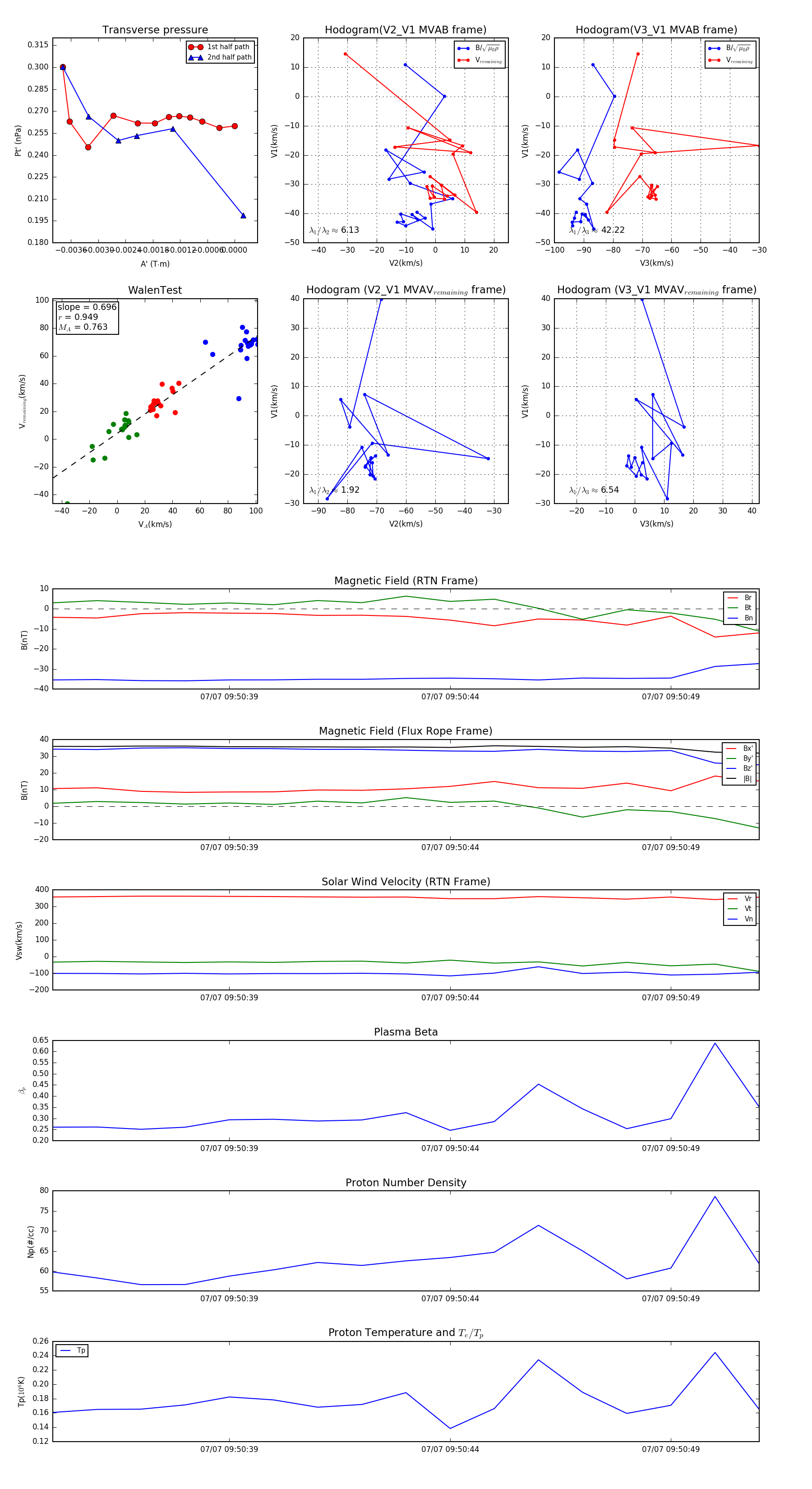
Flux Rope in 2024

Flux Rope Event 2024-07-07 09:50:35 ~ 2024-07-07 09:50:51 (17 seconds)


plot