HOME   LIST
‹–   –›

Flux Rope in 2024

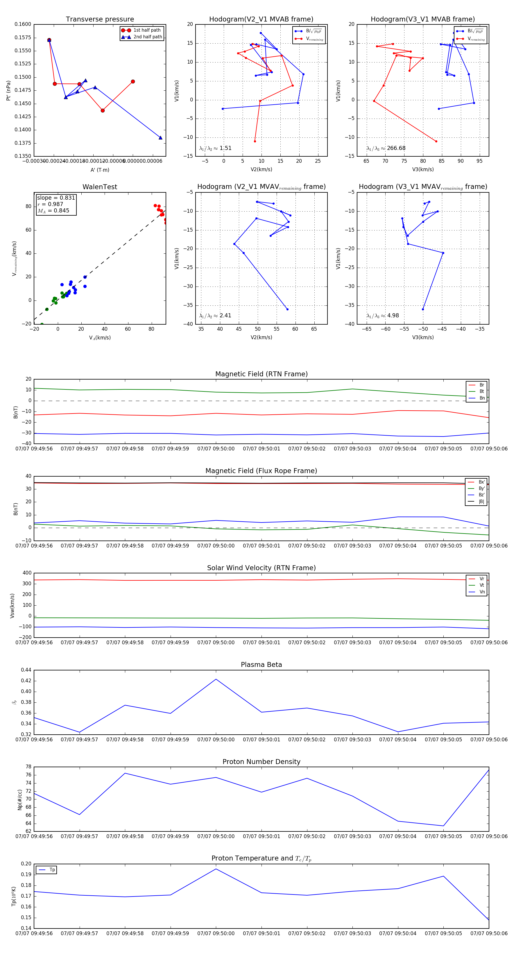
Flux Rope Event 2024-07-07 09:49:56 ~ 2024-07-07 09:50:06 (11 seconds)


plot