HOME   LIST
‹–   –›

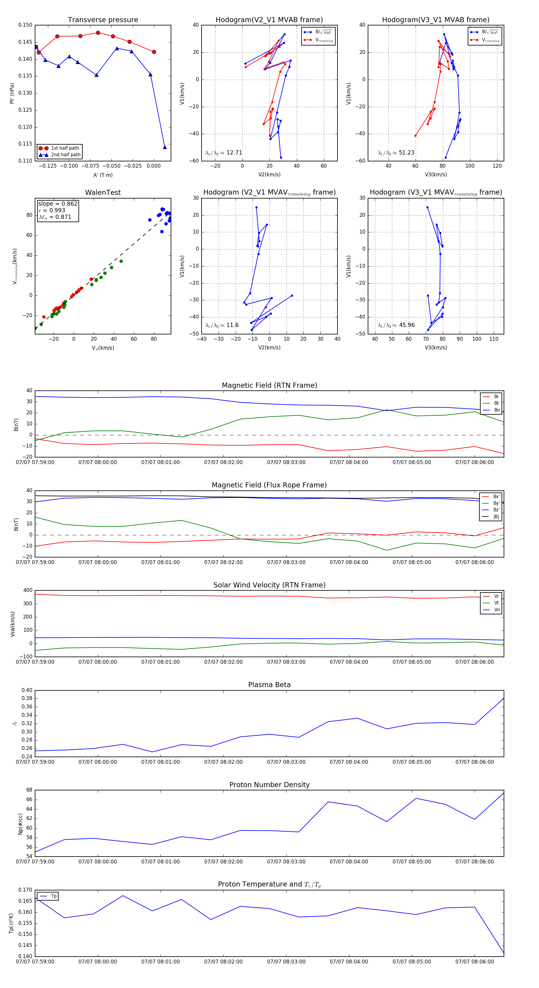
Flux Rope in 2024

Flux Rope Event 2024-07-07 07:59:00 ~ 2024-07-07 08:06:28 (449 seconds)


plot