HOME   LIST
‹–   –›

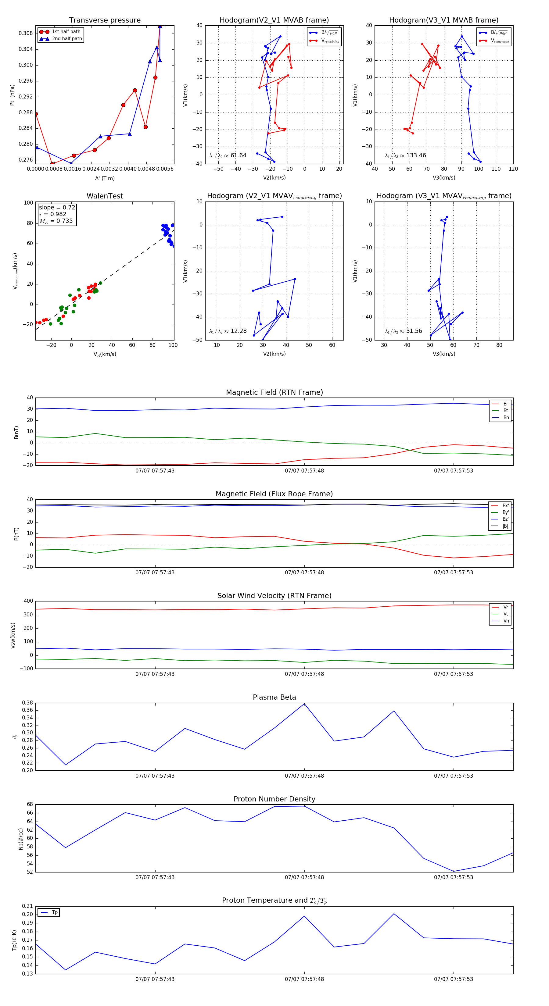
Flux Rope in 2024

Flux Rope Event 2024-07-07 07:57:39 ~ 2024-07-07 07:57:55 (17 seconds)


plot