HOME   LIST
‹–   –›

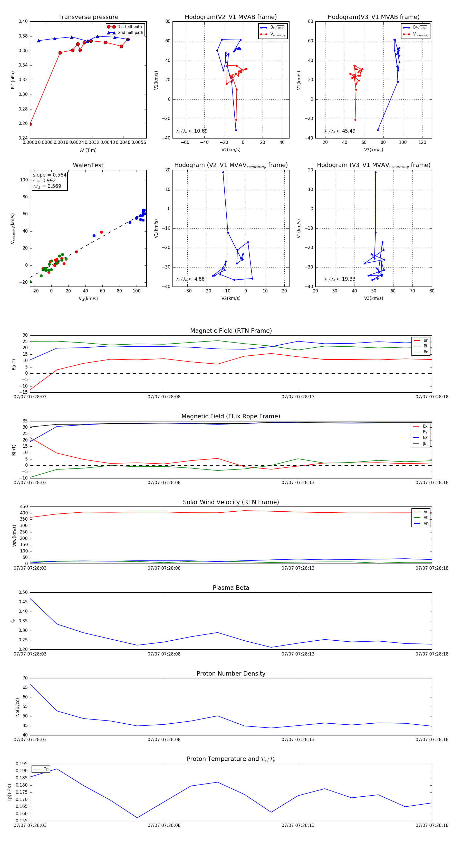
Flux Rope in 2024

Flux Rope Event 2024-07-07 07:28:03 ~ 2024-07-07 07:28:18 (16 seconds)


plot