HOME   LIST
‹–   –›

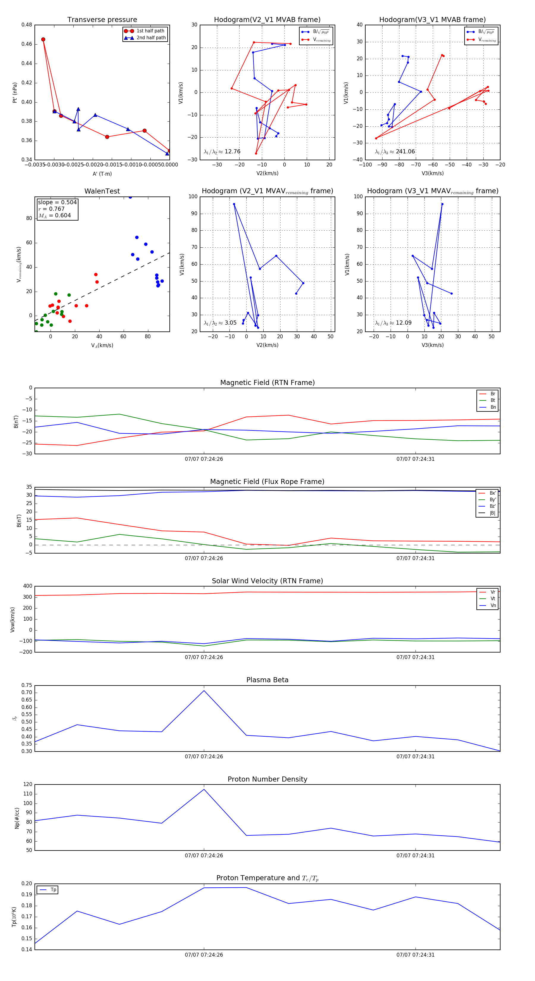
Flux Rope in 2024

Flux Rope Event 2024-07-07 07:24:22 ~ 2024-07-07 07:24:33 (12 seconds)


plot