HOME   LIST
‹–   –›

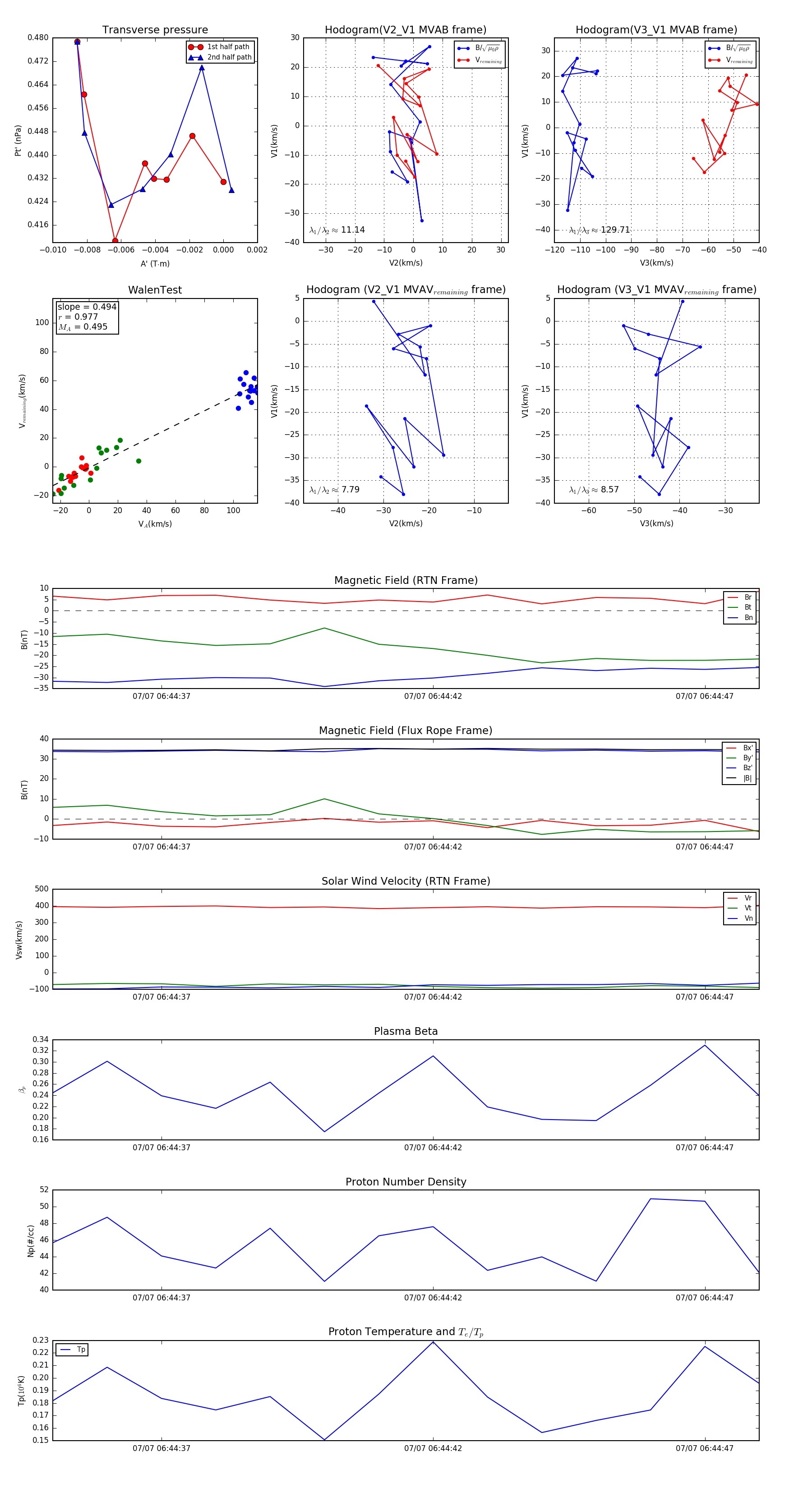
Flux Rope in 2024

Flux Rope Event 2024-07-07 06:44:35 ~ 2024-07-07 06:44:48 (14 seconds)


plot