HOME   LIST
‹–   –›

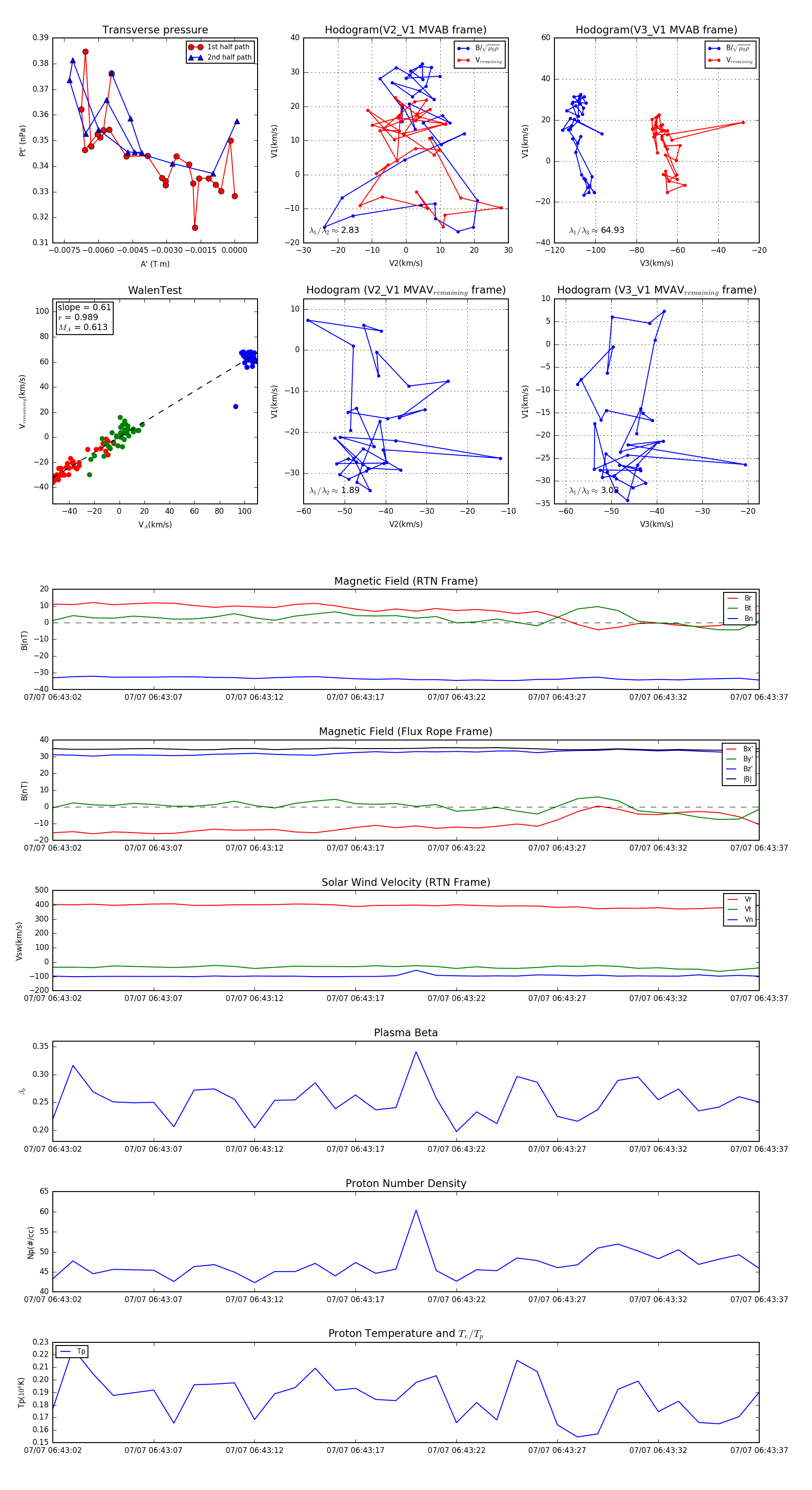
Flux Rope in 2024

Flux Rope Event 2024-07-07 06:43:02 ~ 2024-07-07 06:43:37 (36 seconds)


plot