HOME   LIST
‹–   –›

Flux Rope in 2024

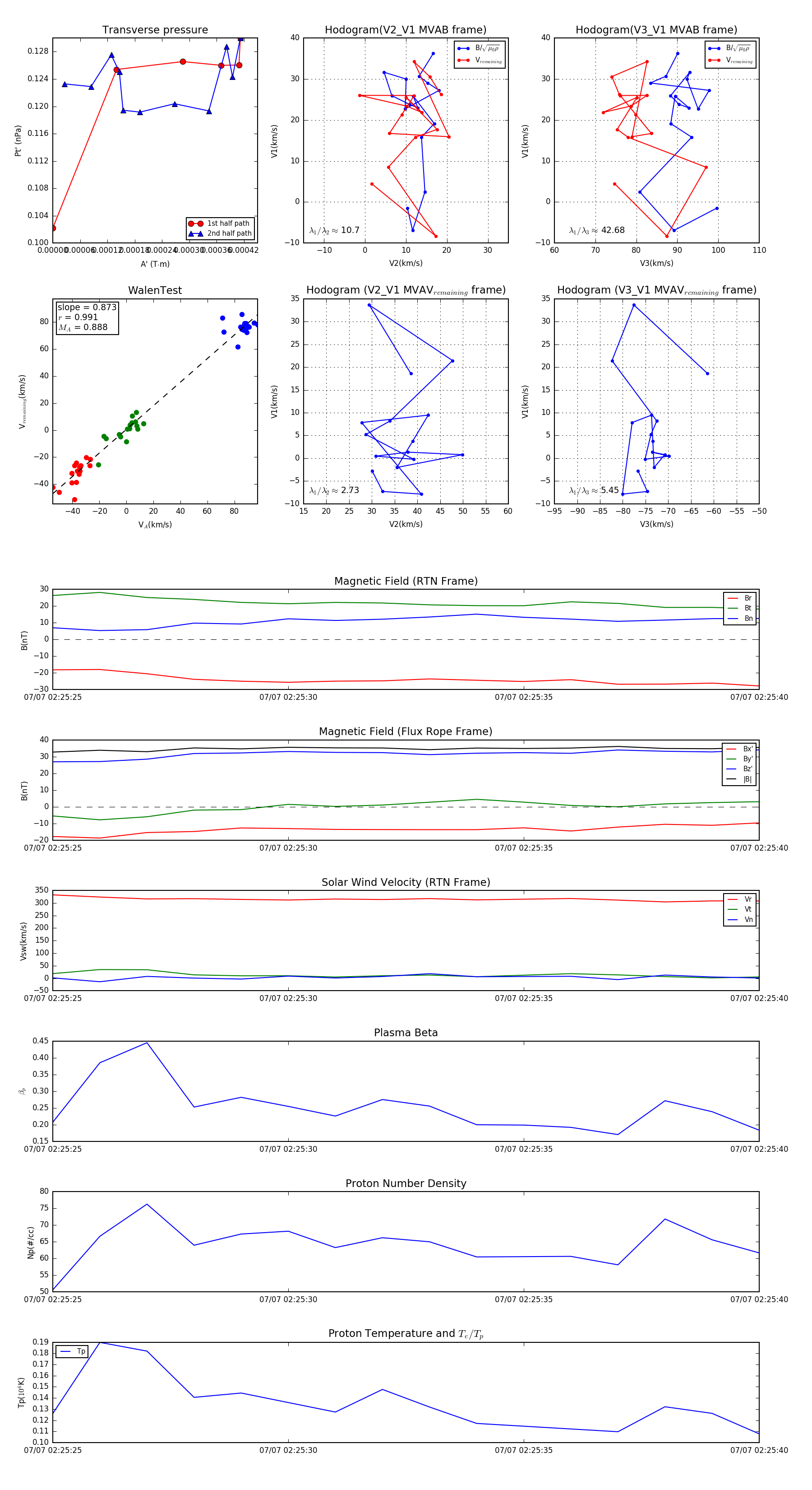
Flux Rope Event 2024-07-07 02:25:25 ~ 2024-07-07 02:25:40 (16 seconds)


plot