HOME   LIST
‹–   –›

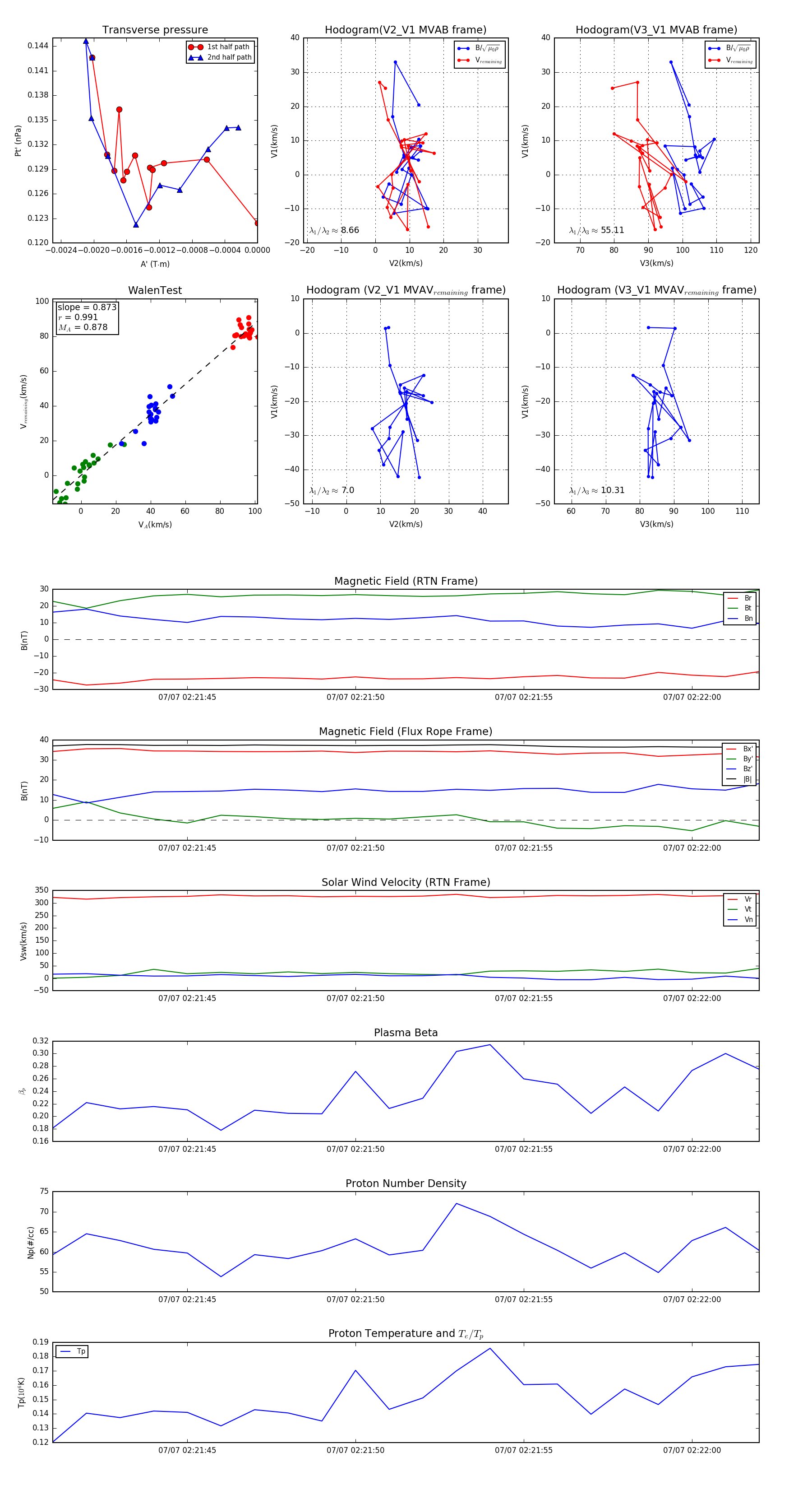
Flux Rope in 2024

Flux Rope Event 2024-07-07 02:21:41 ~ 2024-07-07 02:22:02 (22 seconds)


plot