HOME   LIST
‹–   –›

Flux Rope in 2024

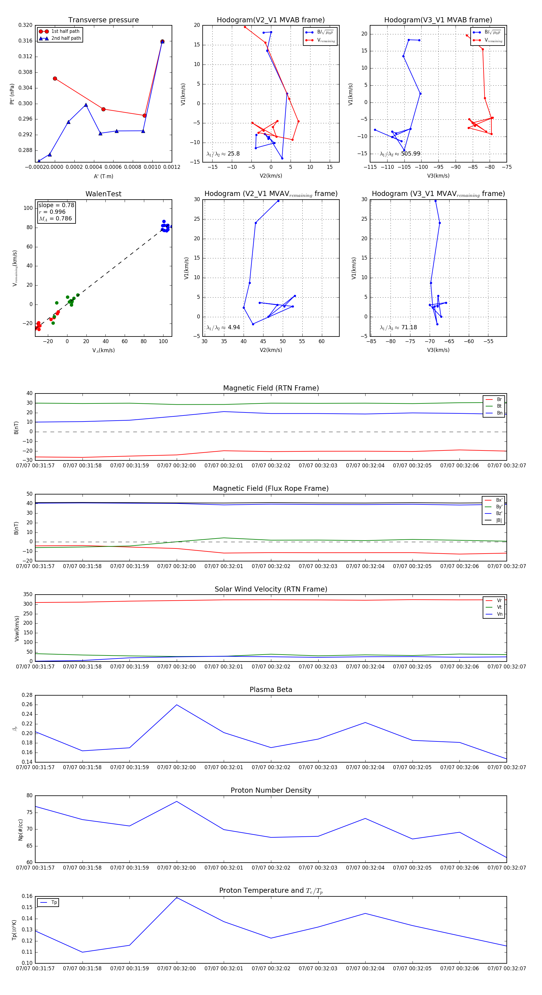
Flux Rope Event 2024-07-07 00:31:57 ~ 2024-07-07 00:32:07 (11 seconds)


plot