HOME   LIST
‹–   –›

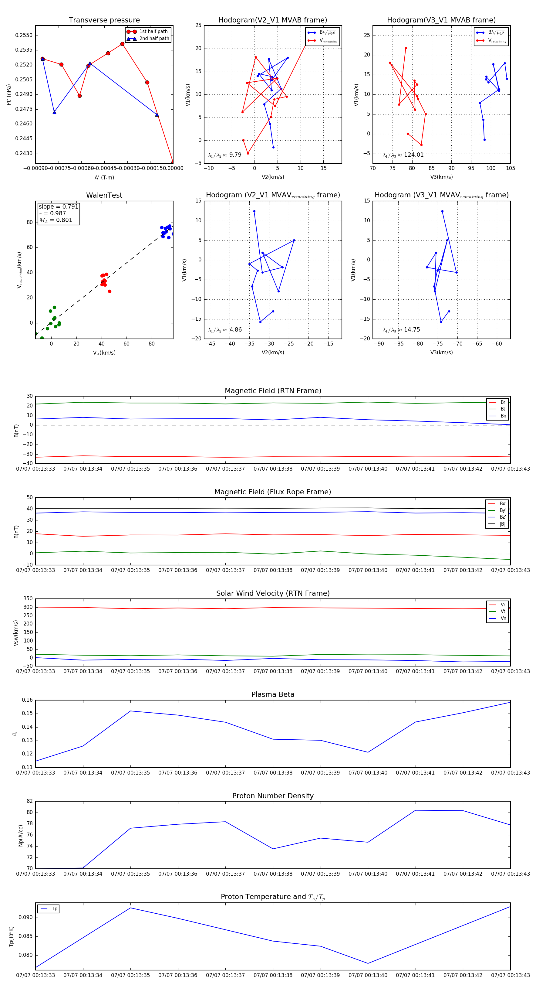
Flux Rope in 2024

Flux Rope Event 2024-07-07 00:13:33 ~ 2024-07-07 00:13:43 (11 seconds)


plot