HOME   LIST
‹–   –›

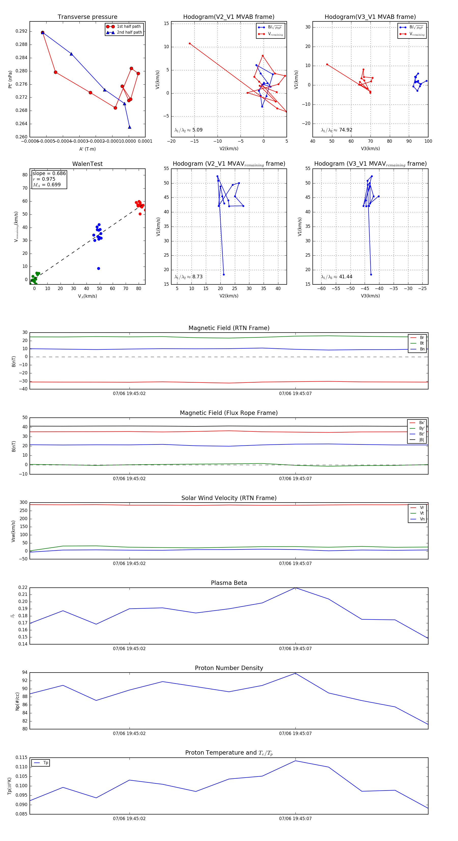
Flux Rope in 2024

Flux Rope Event 2024-07-06 19:44:59 ~ 2024-07-06 19:45:11 (13 seconds)


plot