HOME   LIST
‹–   –›

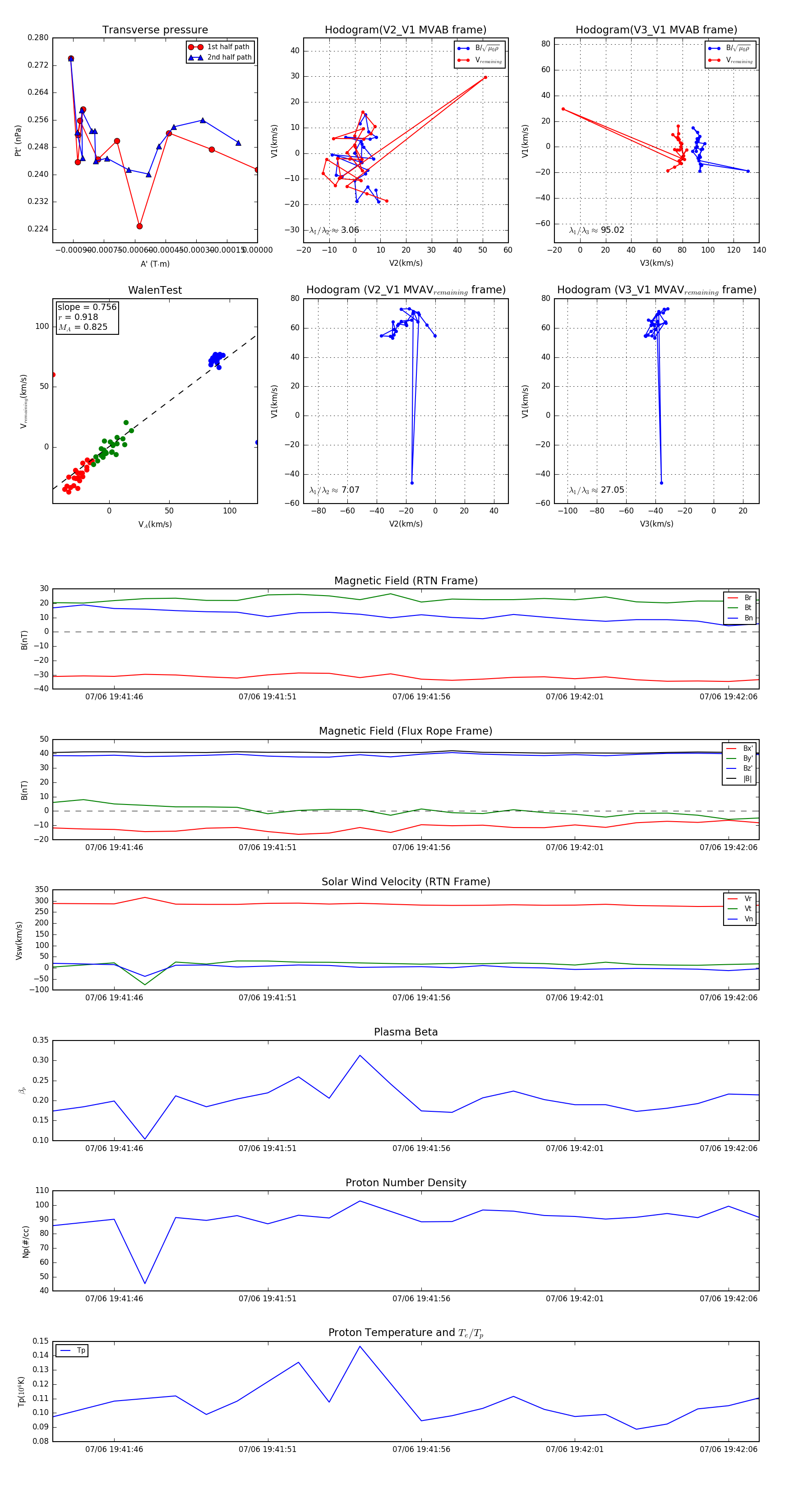
Flux Rope in 2024

Flux Rope Event 2024-07-06 19:41:44 ~ 2024-07-06 19:42:07 (24 seconds)


plot