HOME   LIST
‹–   –›

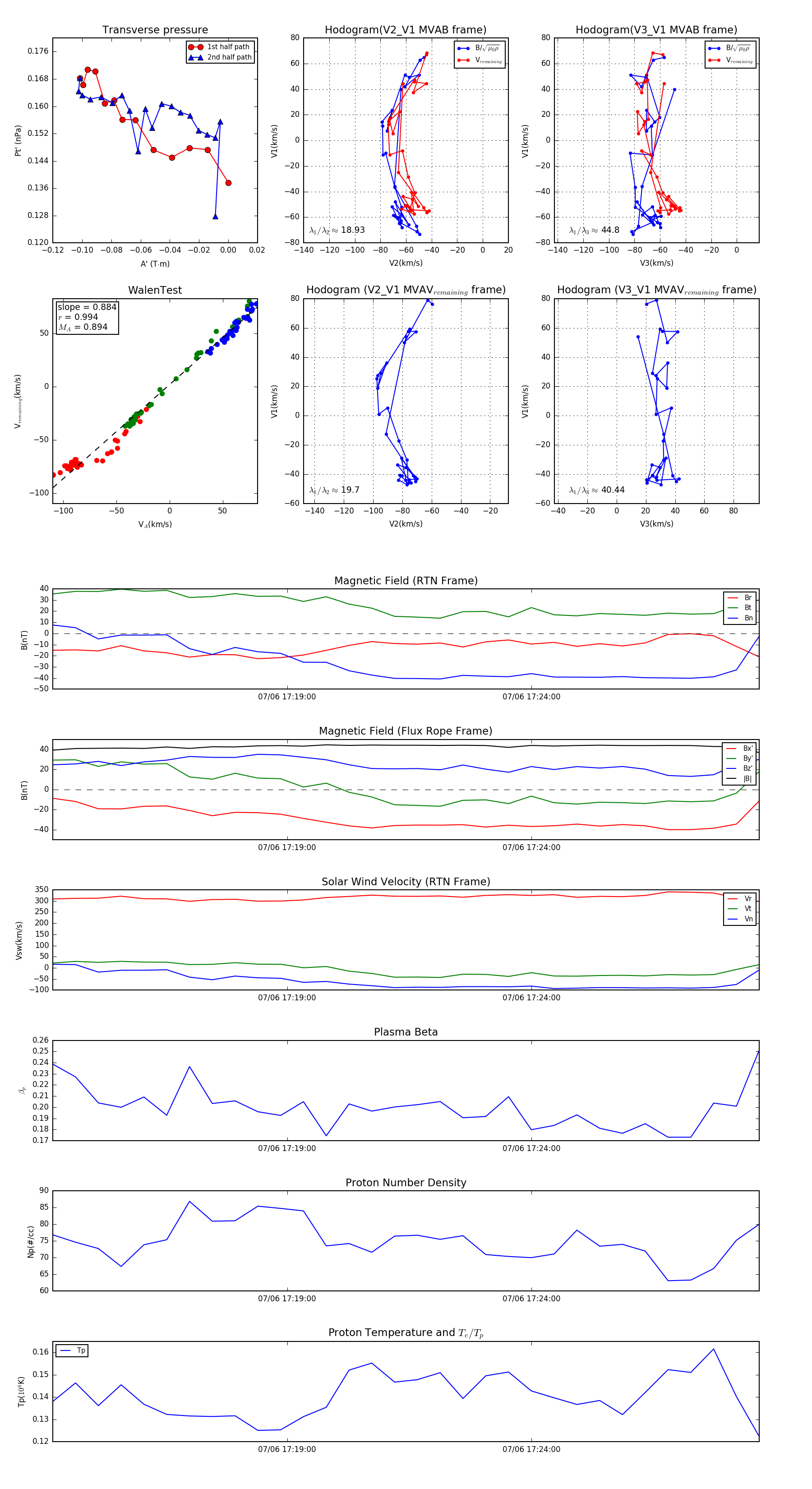
Flux Rope in 2024

Flux Rope Event 2024-07-06 17:14:12 ~ 2024-07-06 17:28:40 (869 seconds)


plot