HOME   LIST
‹–   –›

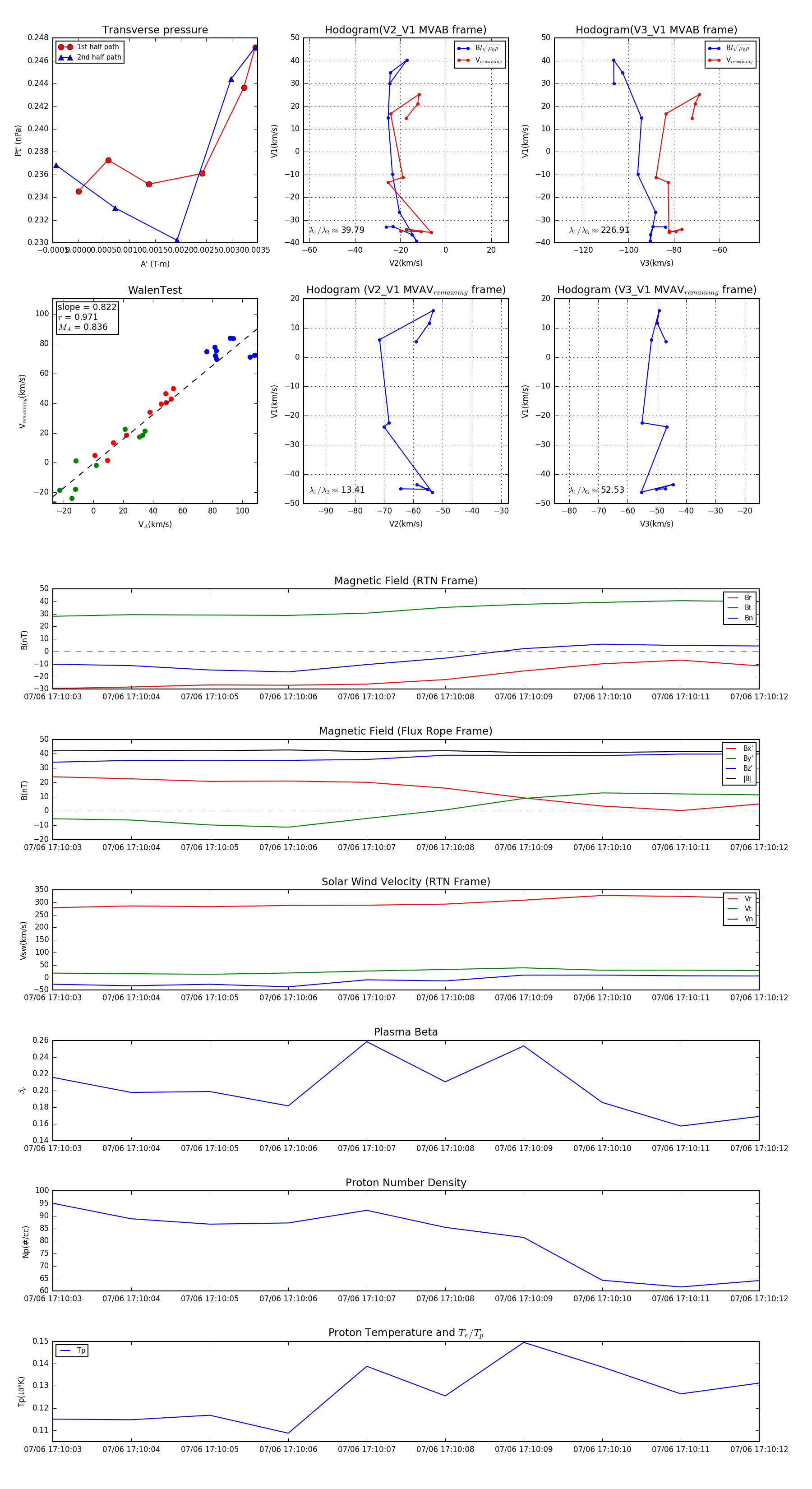
Flux Rope in 2024

Flux Rope Event 2024-07-06 17:10:03 ~ 2024-07-06 17:10:12 (10 seconds)


plot