HOME   LIST
‹–   –›

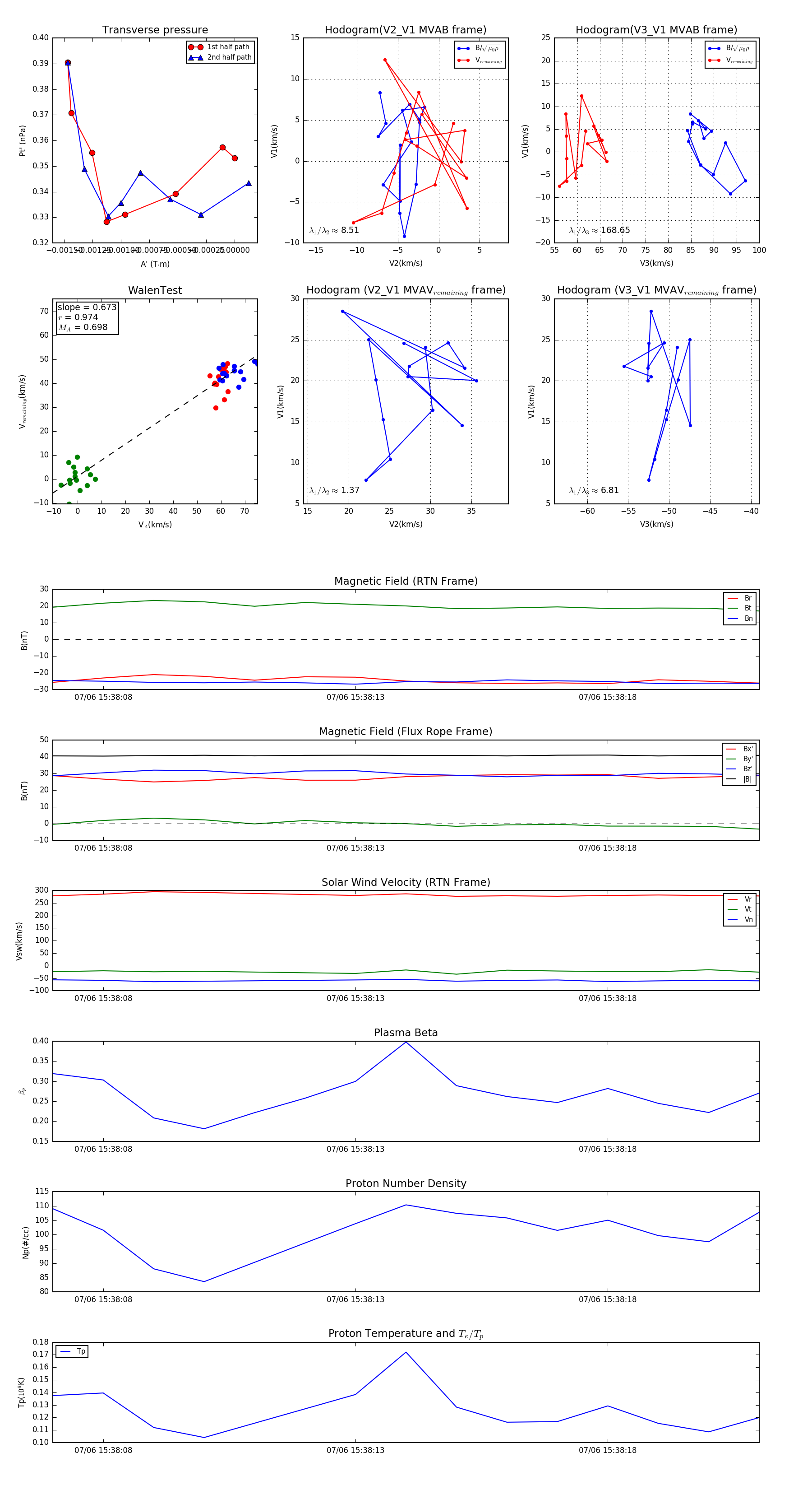
Flux Rope in 2024

Flux Rope Event 2024-07-06 15:38:07 ~ 2024-07-06 15:38:21 (15 seconds)


plot